HOME   LIST
‹–   –›

Flux Rope in 2024

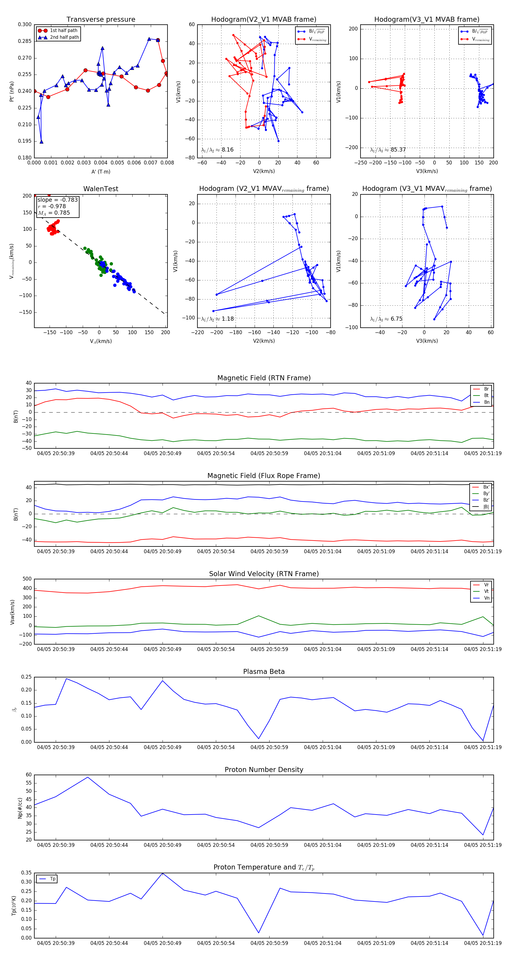
Flux Rope Event 2024-04-05 20:50:37 ~ 2024-04-05 20:51:20 (44 seconds)


plot