HOME   LIST
‹–   –›

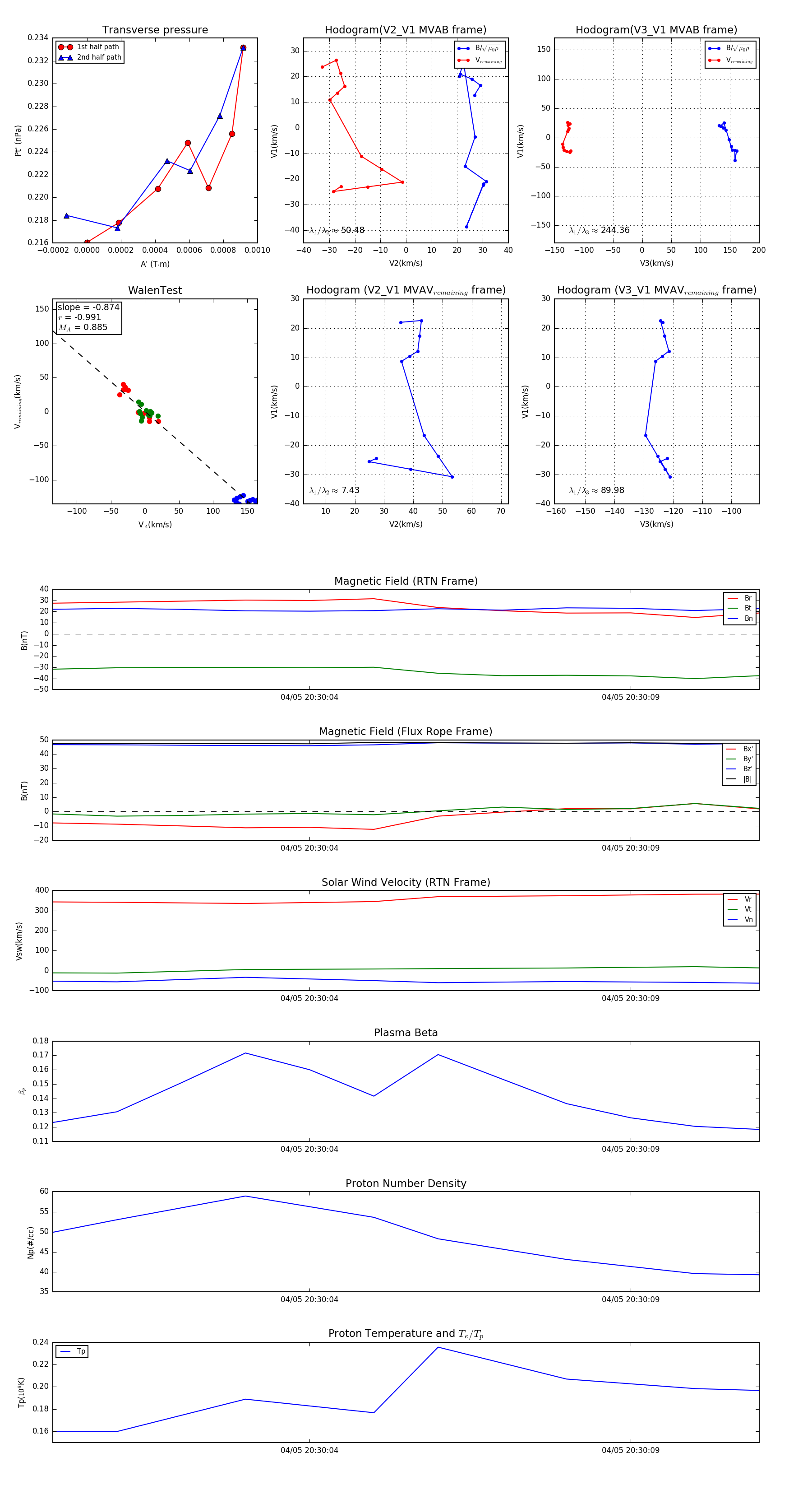
Flux Rope in 2024

Flux Rope Event 2024-04-05 20:30:00 ~ 2024-04-05 20:30:11 (12 seconds)


plot