HOME   LIST
‹–   –›

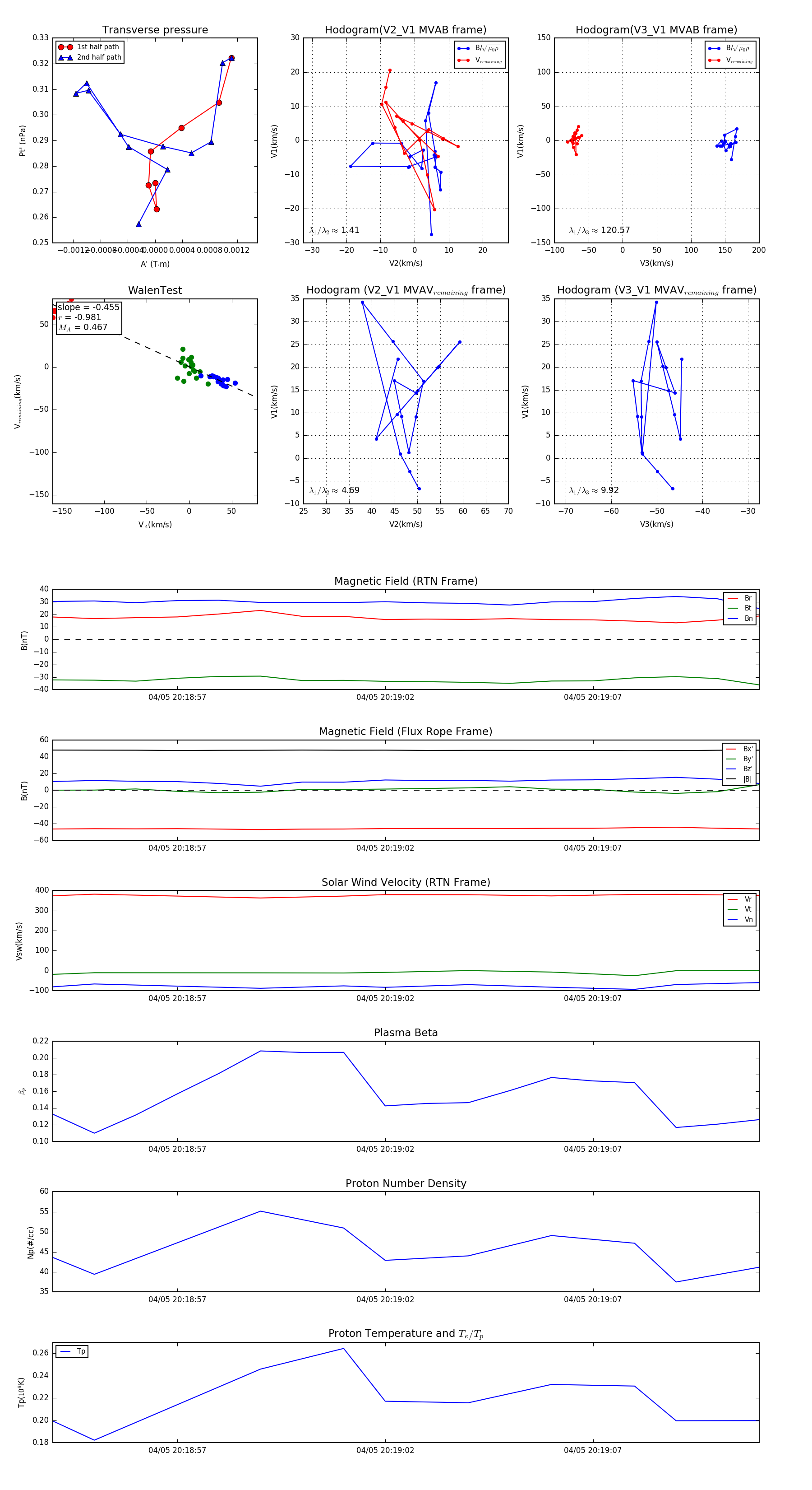
Flux Rope in 2024

Flux Rope Event 2024-04-05 20:18:54 ~ 2024-04-05 20:19:11 (18 seconds)


plot