HOME   LIST
‹–   –›

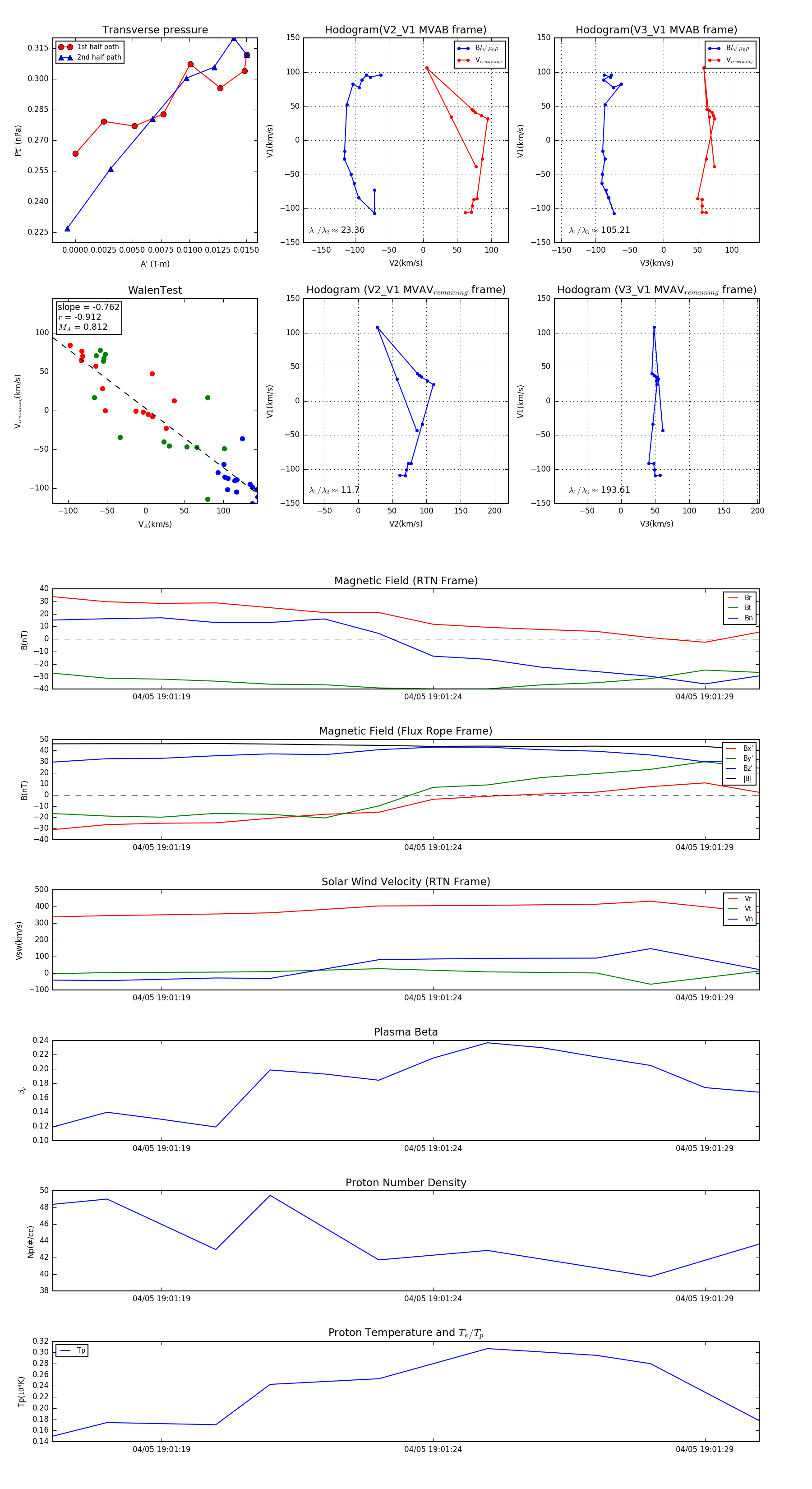
Flux Rope in 2024

Flux Rope Event 2024-04-05 19:01:17 ~ 2024-04-05 19:01:30 (14 seconds)


plot