HOME   LIST
‹–   –›

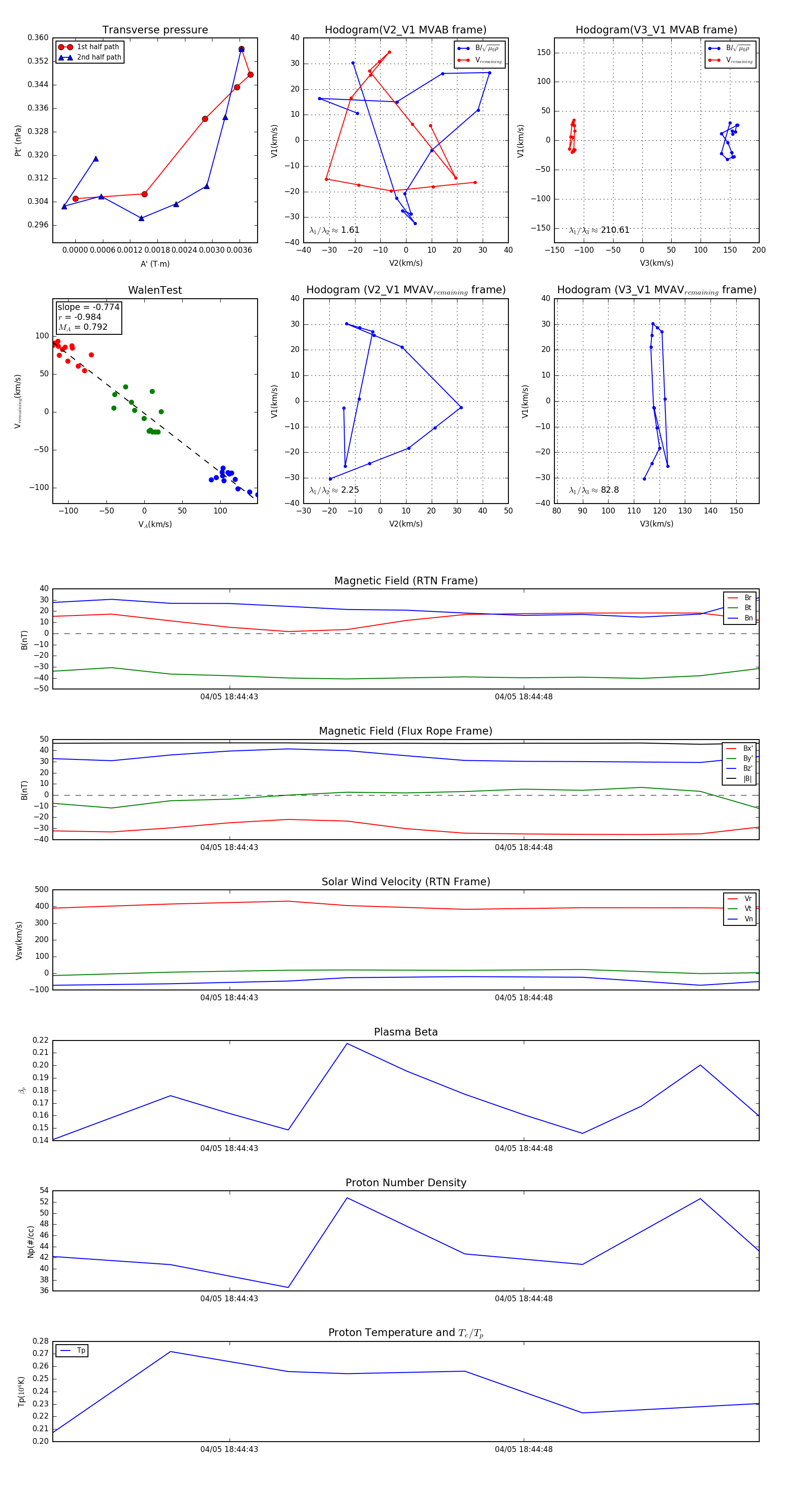
Flux Rope in 2024

Flux Rope Event 2024-04-05 18:44:40 ~ 2024-04-05 18:44:52 (13 seconds)


plot