HOME   LIST
‹–   –›

Flux Rope in 2024

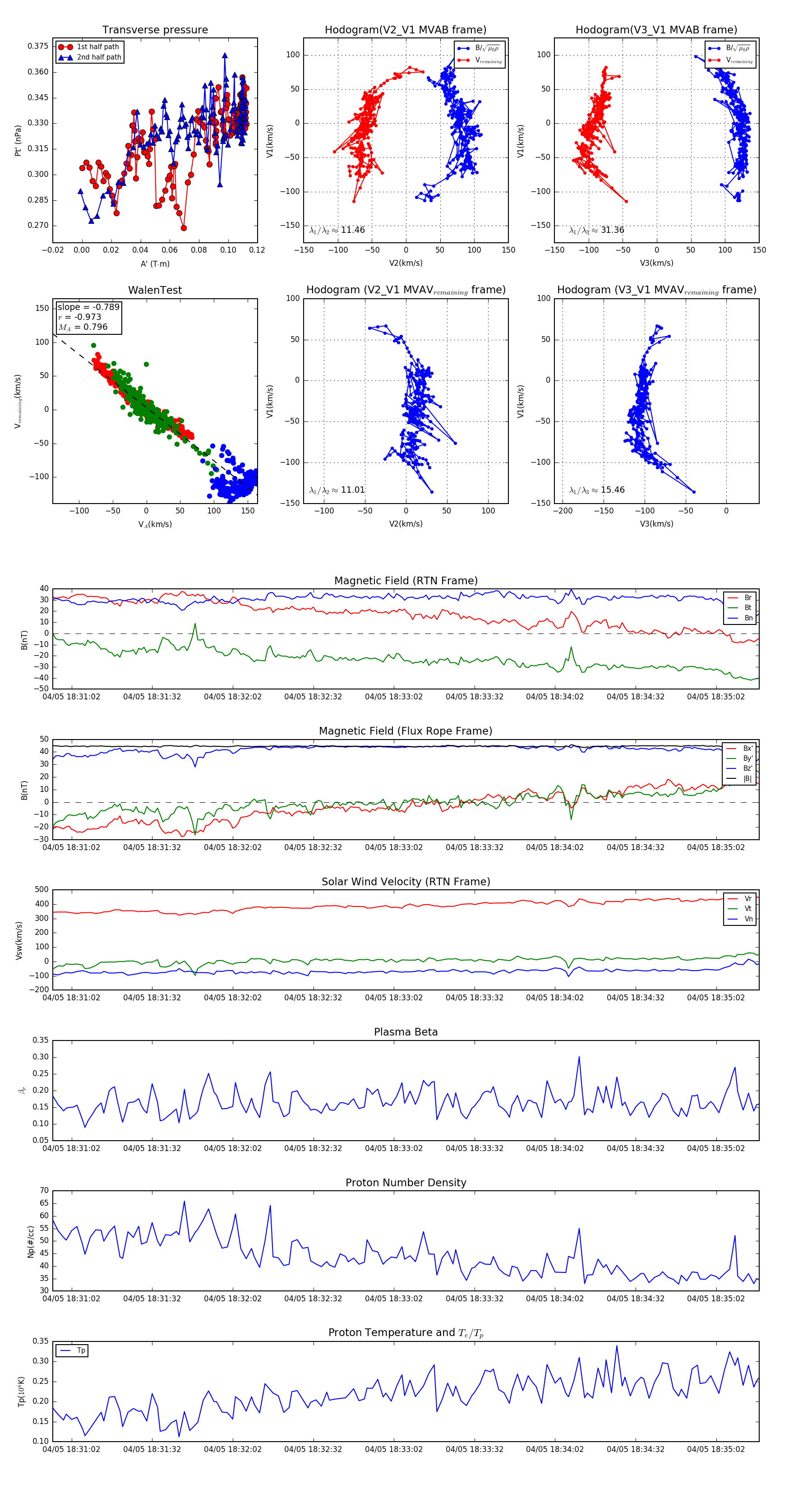
Flux Rope Event 2024-04-05 18:30:55 ~ 2024-04-05 18:35:18 (264 seconds)


plot