HOME   LIST
‹–   –›

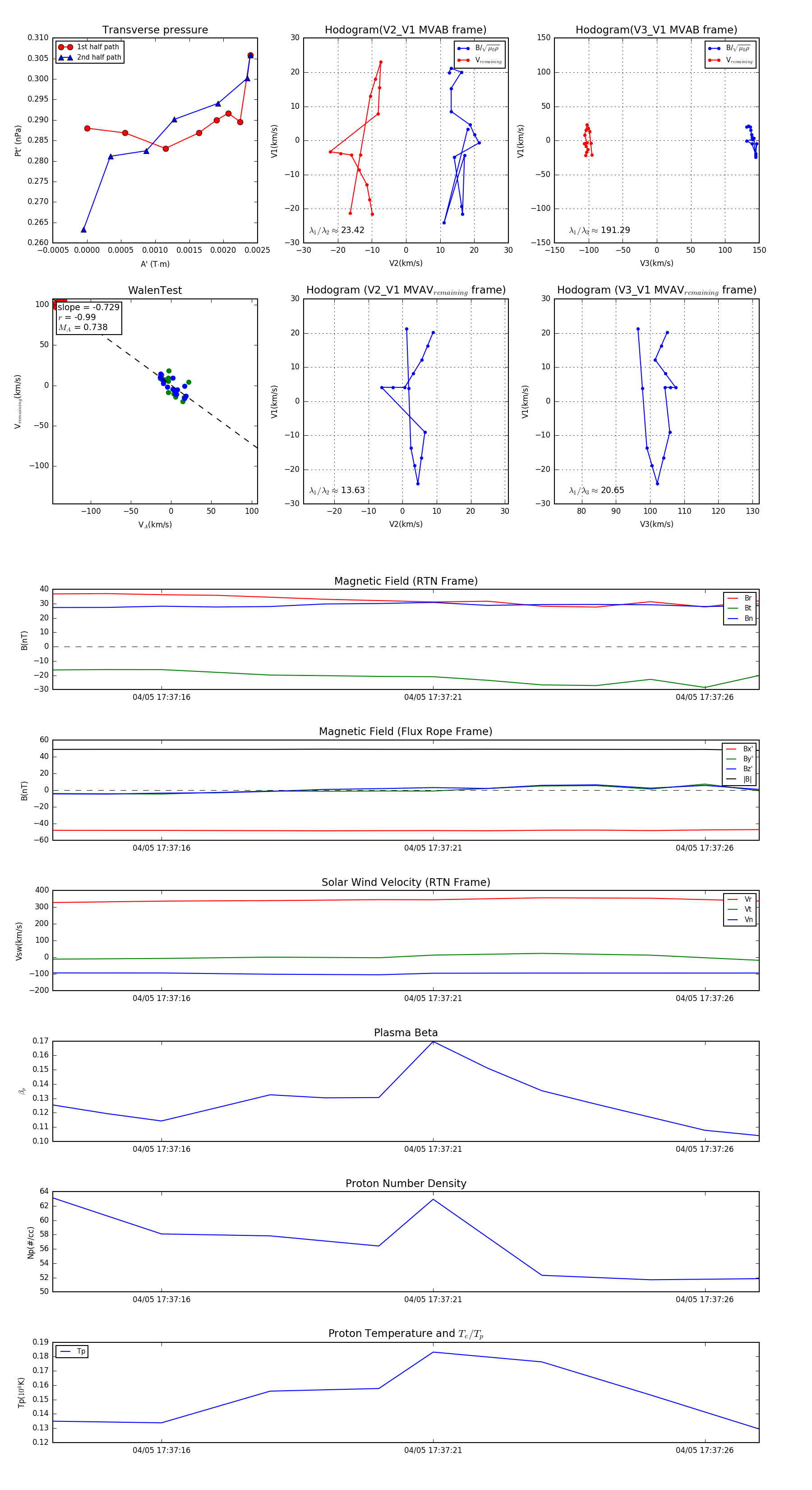
Flux Rope in 2024

Flux Rope Event 2024-04-05 17:37:14 ~ 2024-04-05 17:37:27 (14 seconds)


plot