HOME   LIST
‹–   –›

Flux Rope in 2024

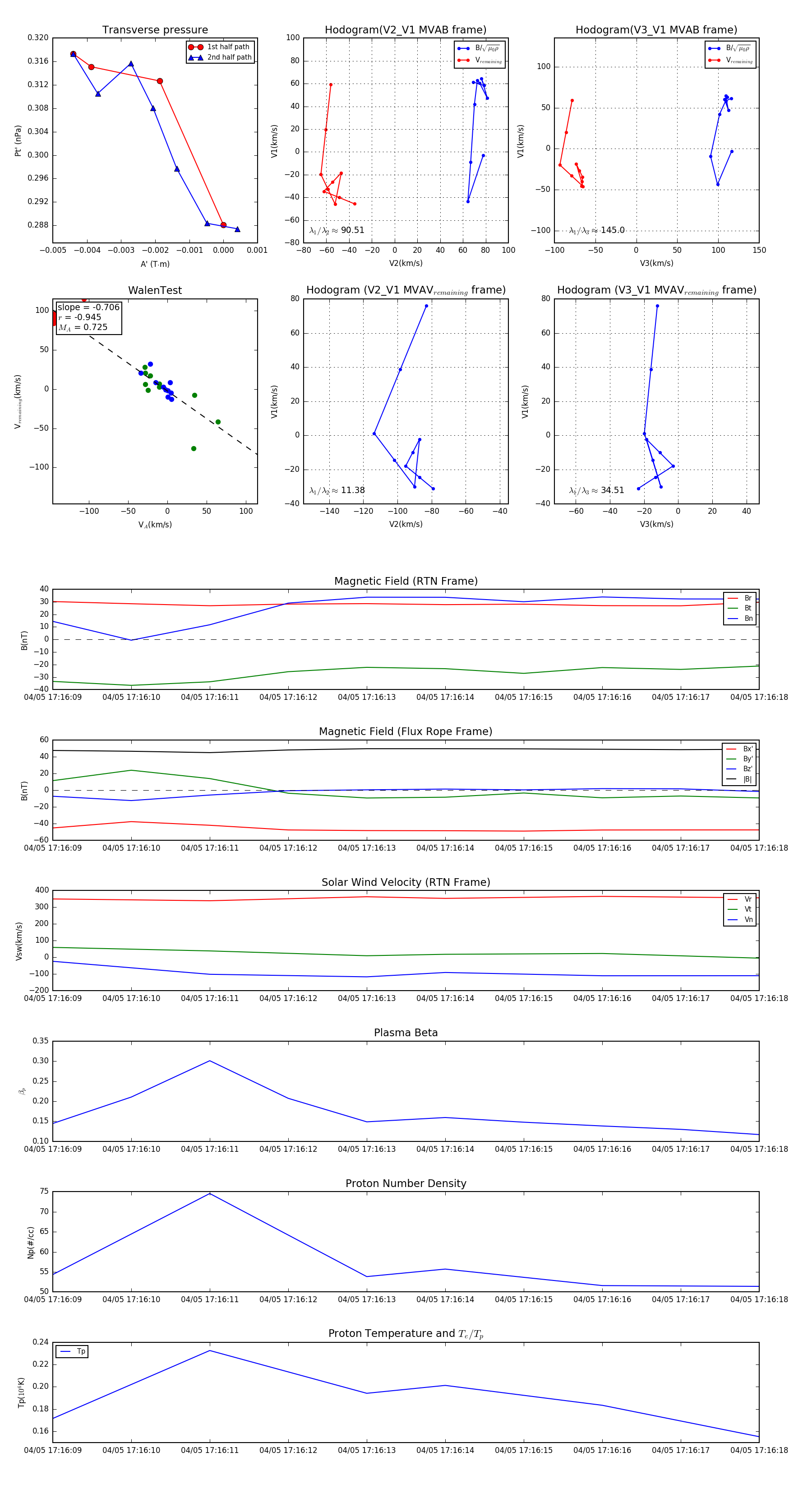
Flux Rope Event 2024-04-05 17:16:09 ~ 2024-04-05 17:16:18 (10 seconds)


plot