HOME   LIST
‹–   –›

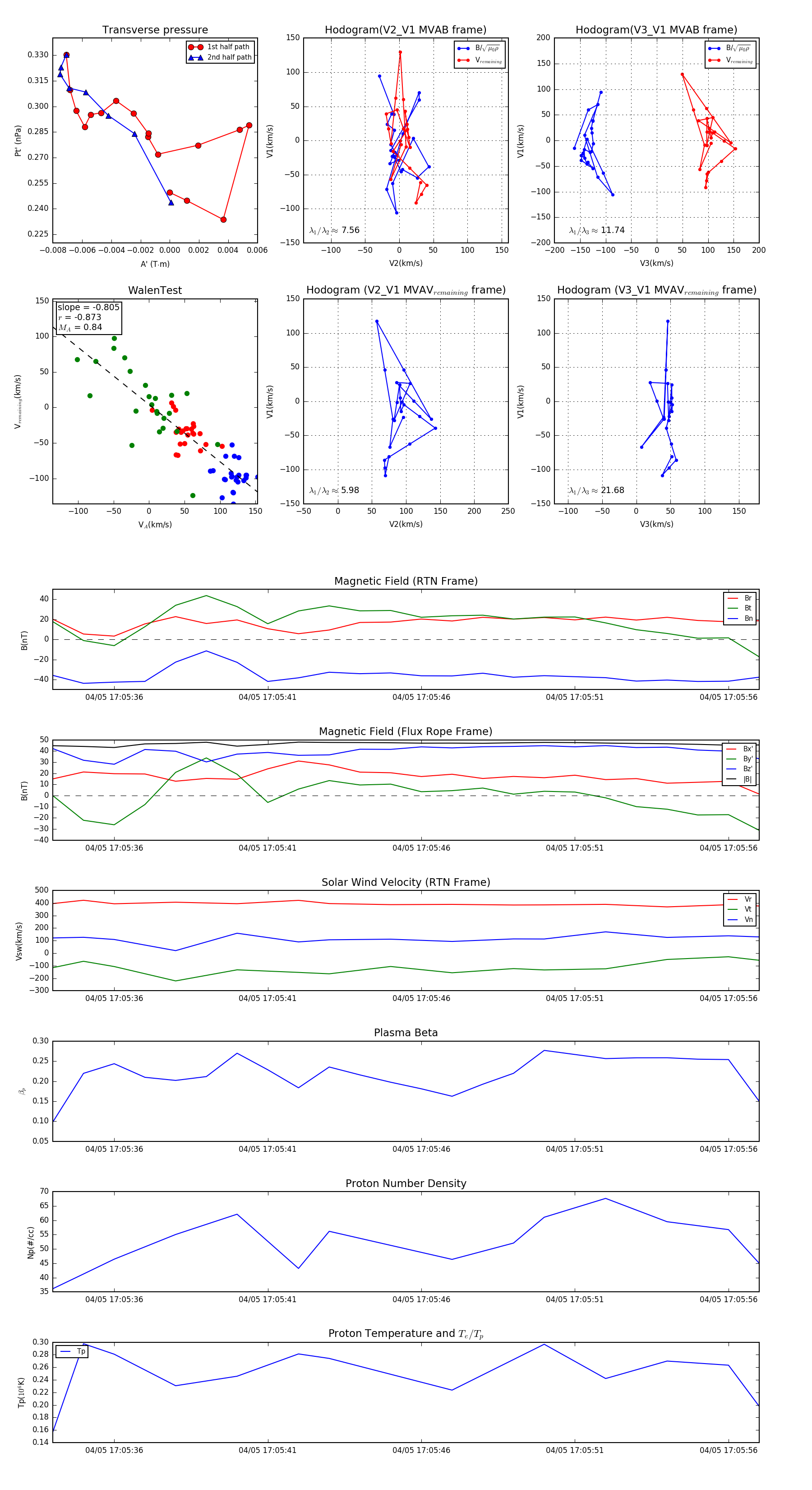
Flux Rope in 2024

Flux Rope Event 2024-04-05 17:05:34 ~ 2024-04-05 17:05:57 (24 seconds)


plot