HOME   LIST
‹–   –›

Flux Rope in 2024

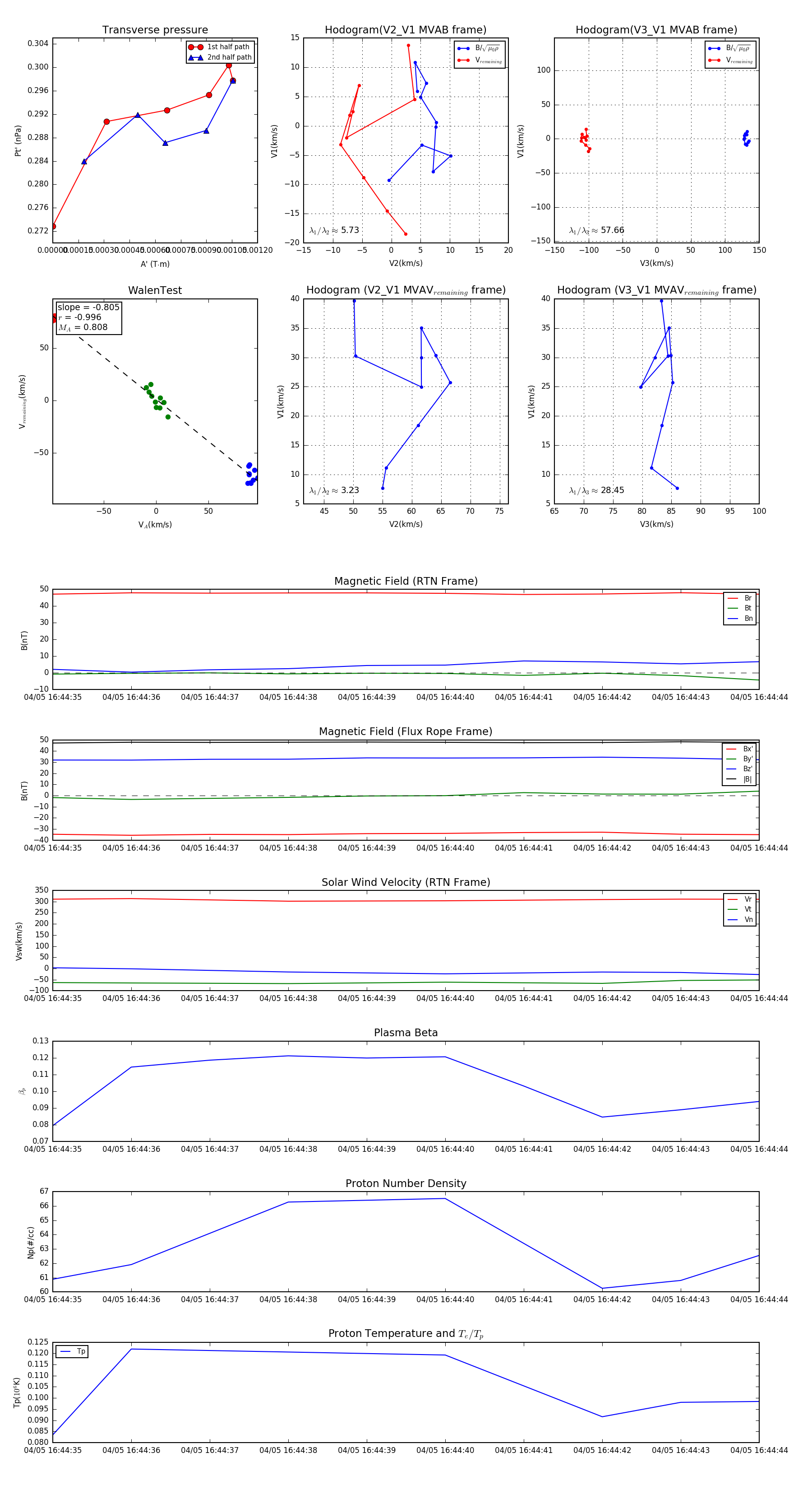
Flux Rope Event 2024-04-05 16:44:35 ~ 2024-04-05 16:44:44 (10 seconds)


plot