HOME   LIST
‹–   –›

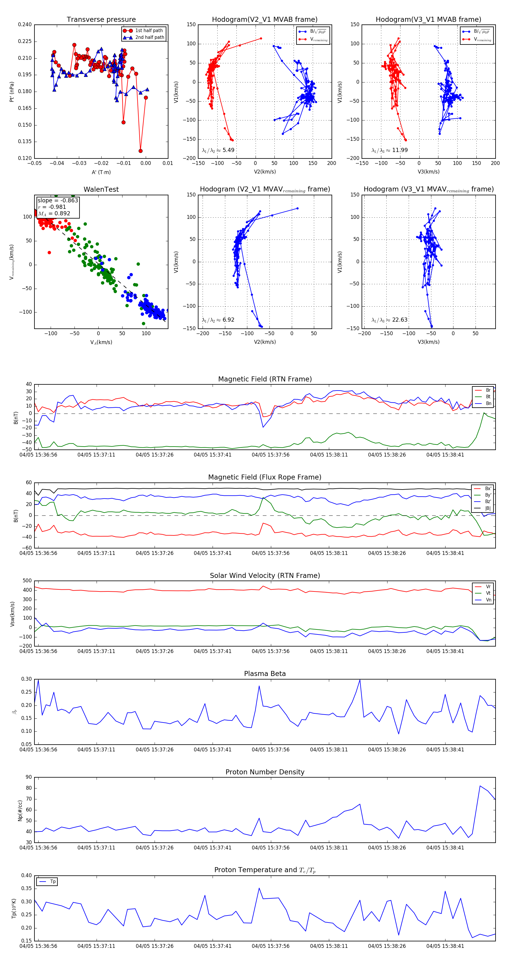
Flux Rope in 2024

Flux Rope Event 2024-04-05 15:36:55 ~ 2024-04-05 15:38:54 (120 seconds)


plot