HOME   LIST
‹–   –›

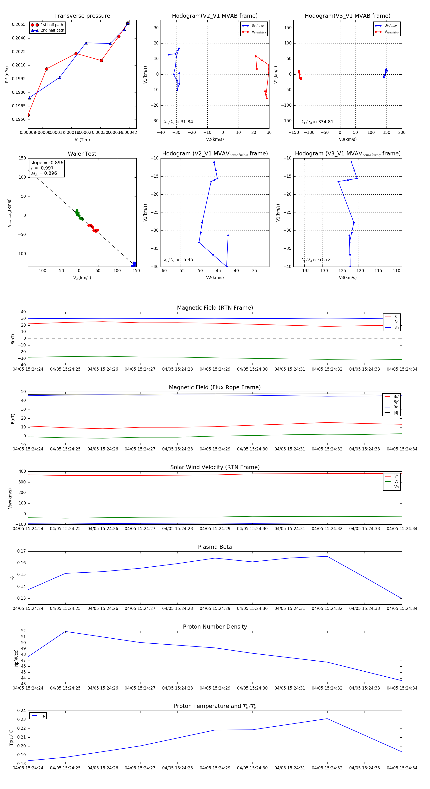
Flux Rope in 2024

Flux Rope Event 2024-04-05 15:24:24 ~ 2024-04-05 15:24:34 (11 seconds)


plot