HOME   LIST
‹–   –›

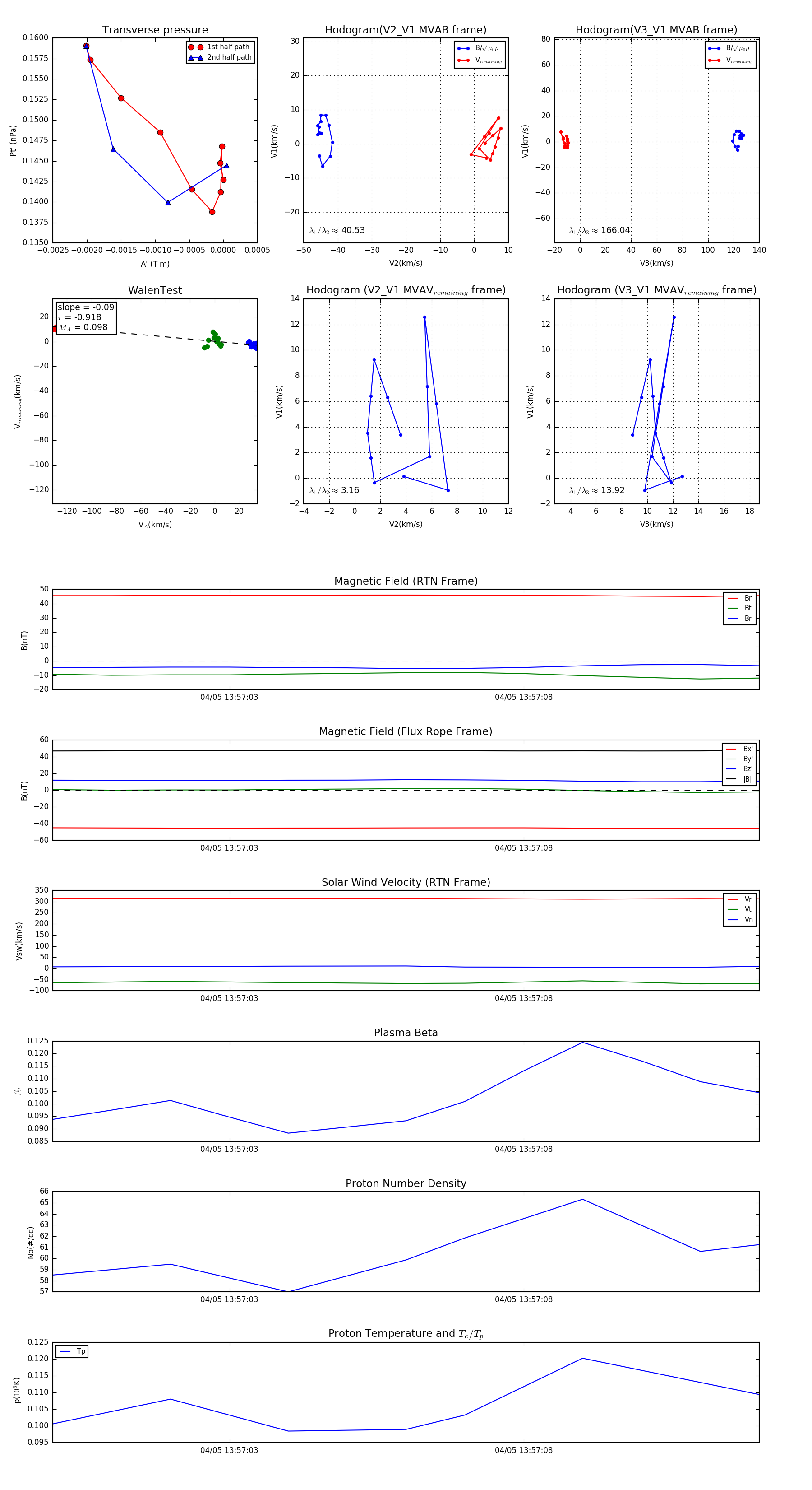
Flux Rope in 2024

Flux Rope Event 2024-04-05 13:57:00 ~ 2024-04-05 13:57:12 (13 seconds)


plot