HOME   LIST
‹–   –›

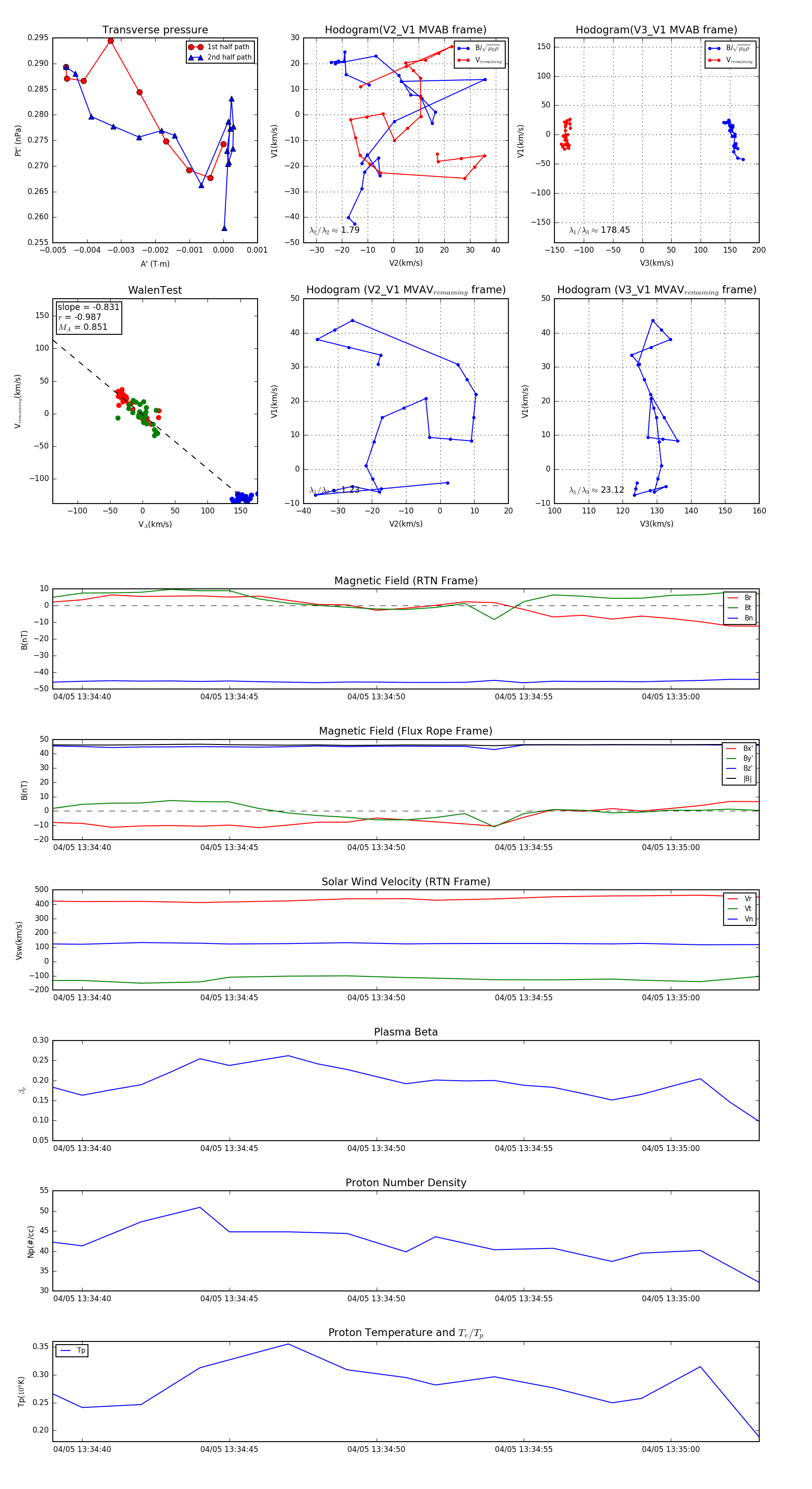
Flux Rope in 2024

Flux Rope Event 2024-04-05 13:34:39 ~ 2024-04-05 13:35:03 (25 seconds)


plot