HOME   LIST
‹–   –›

Flux Rope in 2024

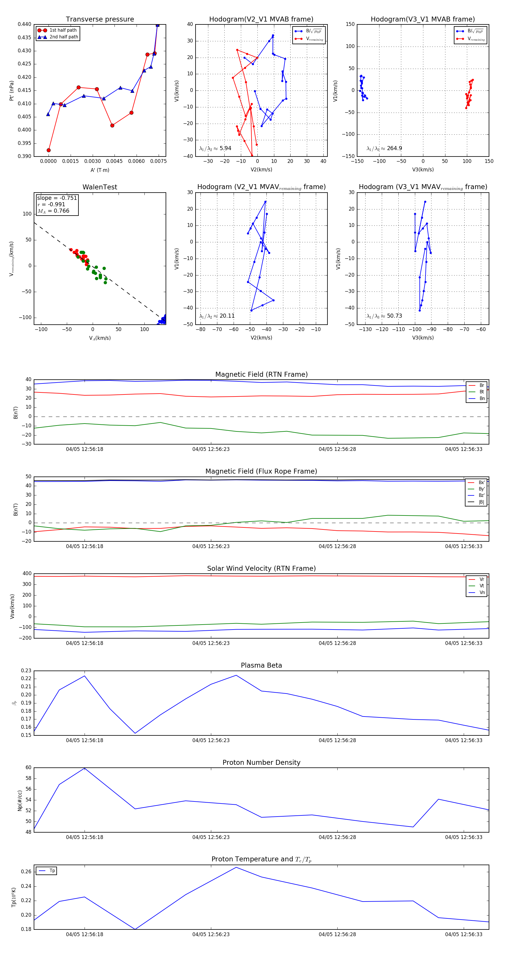
Flux Rope Event 2024-04-05 12:56:16 ~ 2024-04-05 12:56:34 (19 seconds)


plot