HOME   LIST
‹–   –›

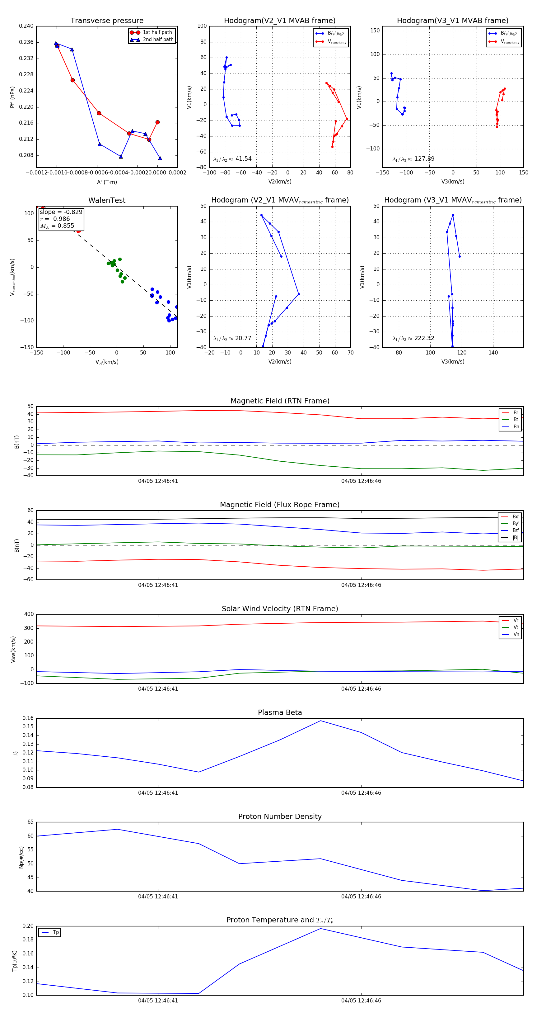
Flux Rope in 2024

Flux Rope Event 2024-04-05 12:46:38 ~ 2024-04-05 12:46:50 (13 seconds)


plot