HOME   LIST
‹–   –›

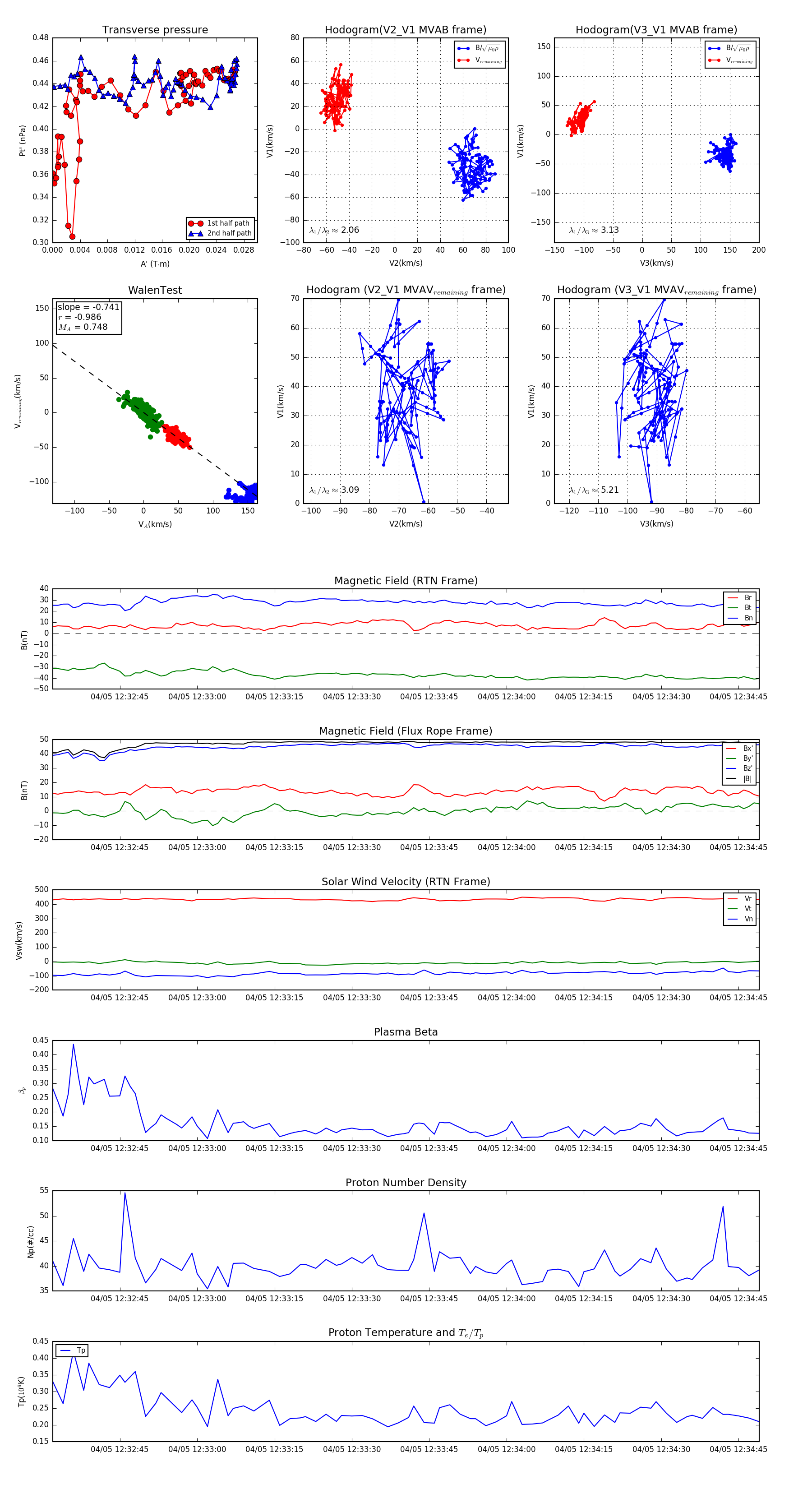
Flux Rope in 2024

Flux Rope Event 2024-04-05 12:32:32 ~ 2024-04-05 12:34:49 (138 seconds)


plot