HOME   LIST
‹–   –›

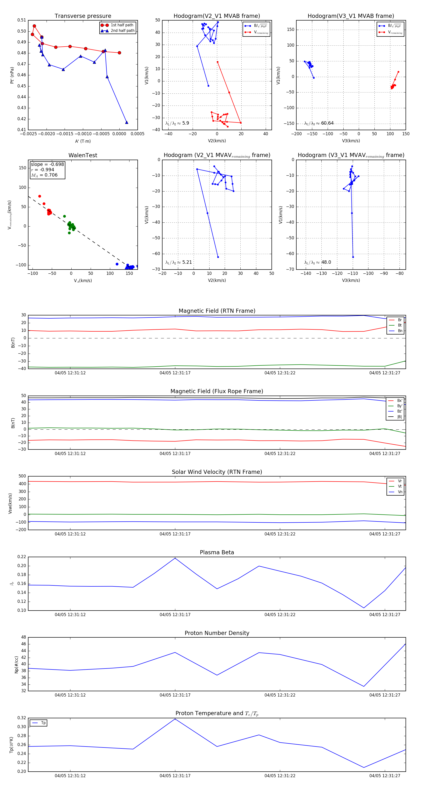
Flux Rope in 2024

Flux Rope Event 2024-04-05 12:31:10 ~ 2024-04-05 12:31:28 (19 seconds)


plot