HOME   LIST
‹–   –›

Flux Rope in 2024

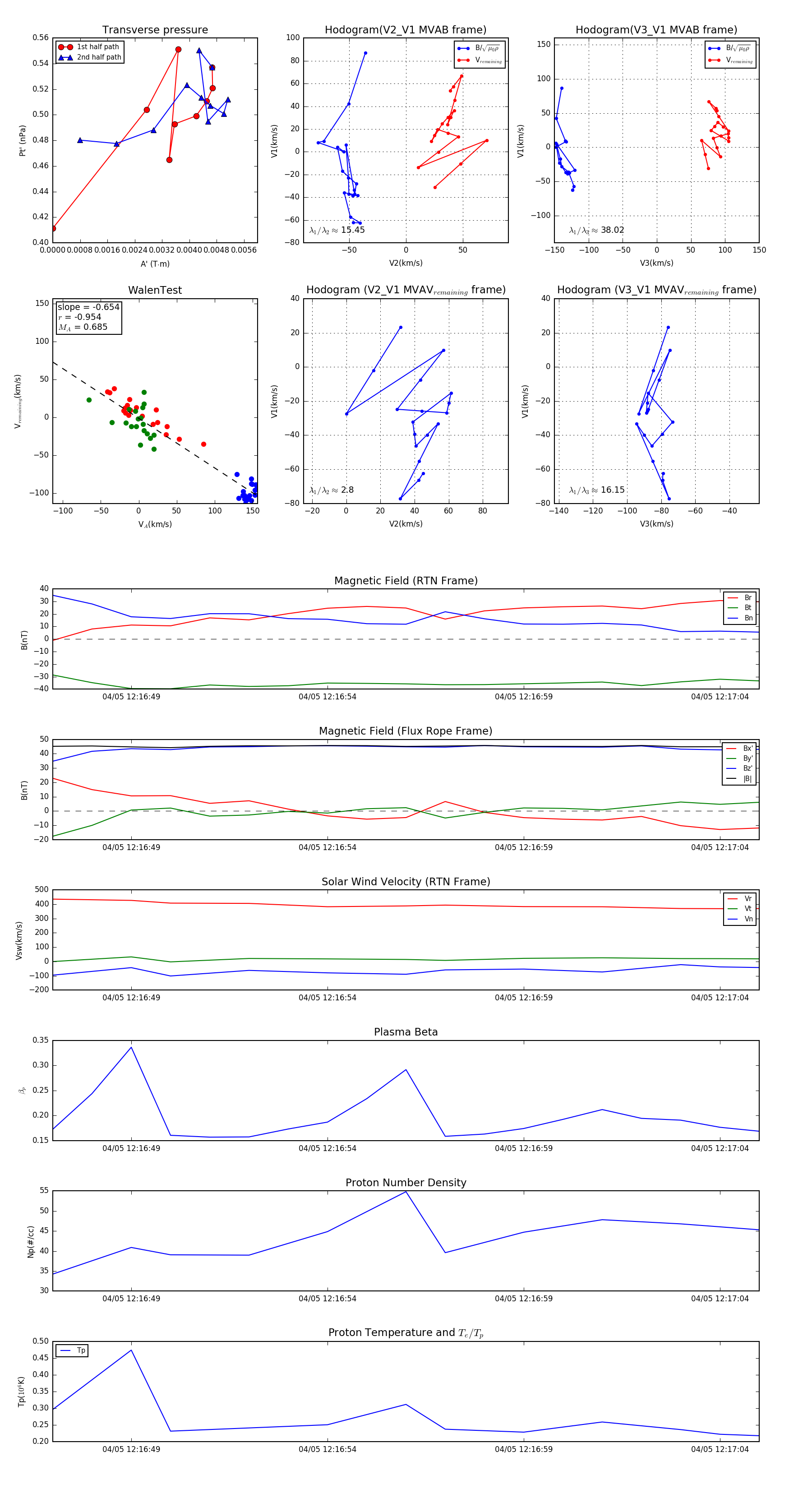
Flux Rope Event 2024-04-05 12:16:47 ~ 2024-04-05 12:17:05 (19 seconds)


plot