HOME   LIST
‹–   –›

Flux Rope in 2024

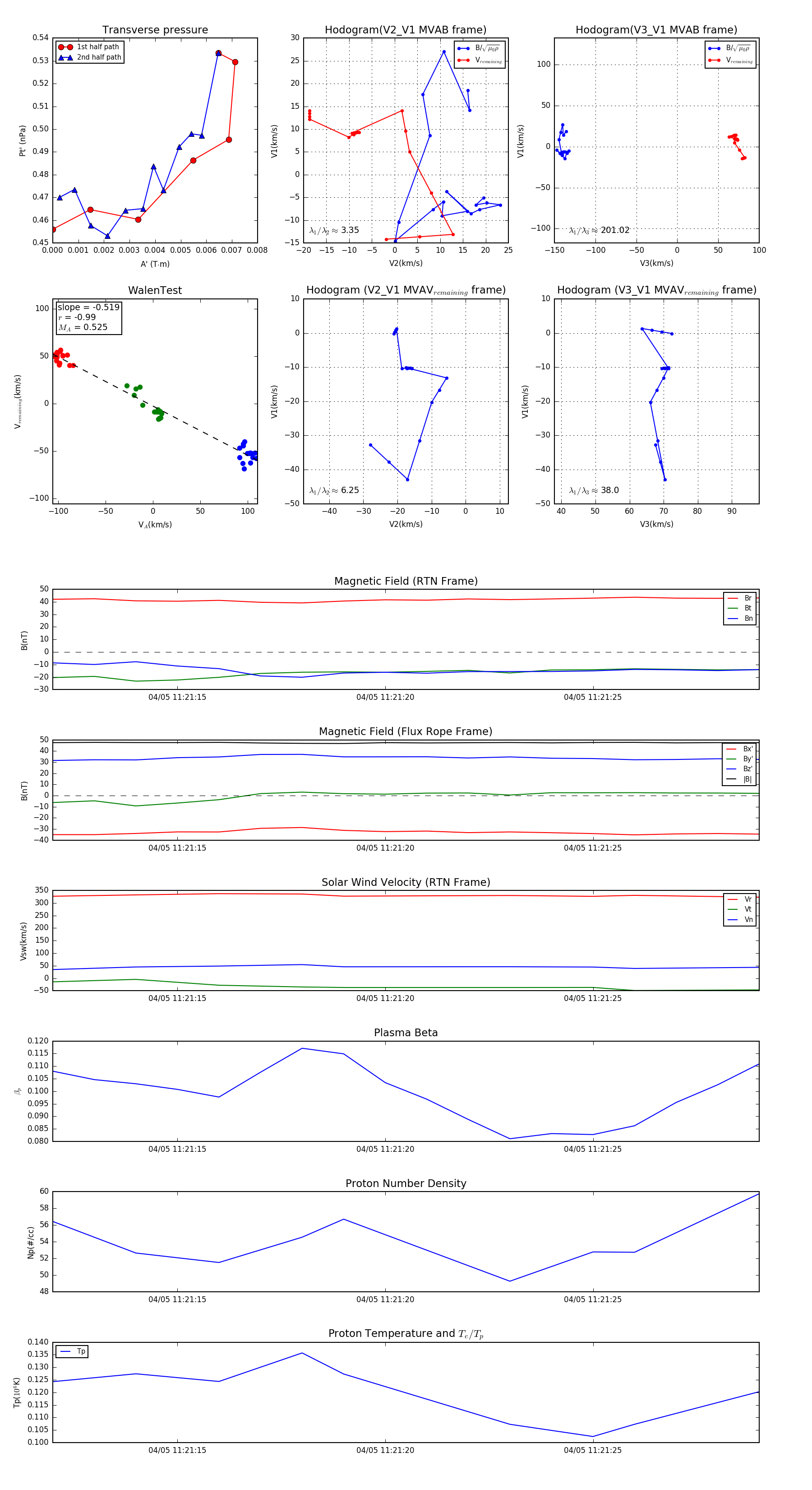
Flux Rope Event 2024-04-05 11:21:12 ~ 2024-04-05 11:21:29 (18 seconds)


plot