HOME   LIST
‹–   –›

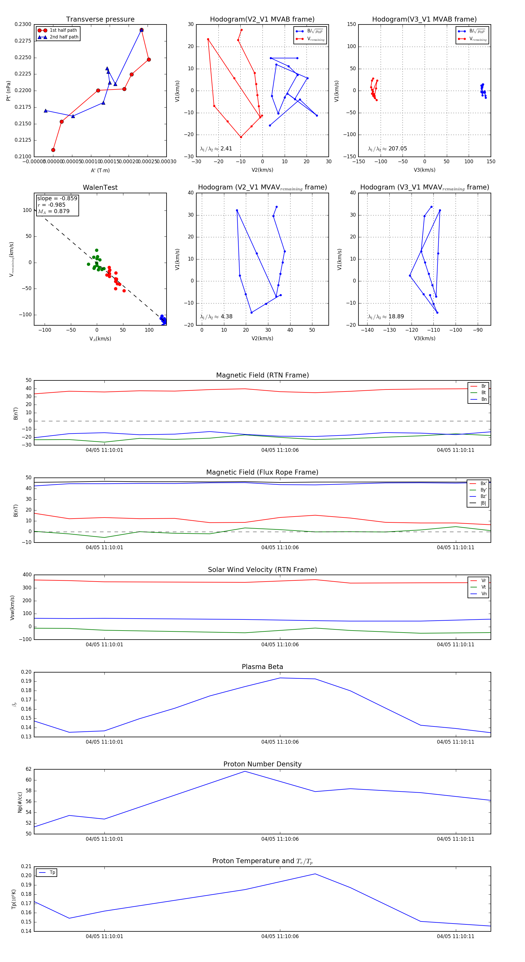
Flux Rope in 2024

Flux Rope Event 2024-04-05 11:09:59 ~ 2024-04-05 11:10:12 (14 seconds)


plot