HOME   LIST
‹–   –›

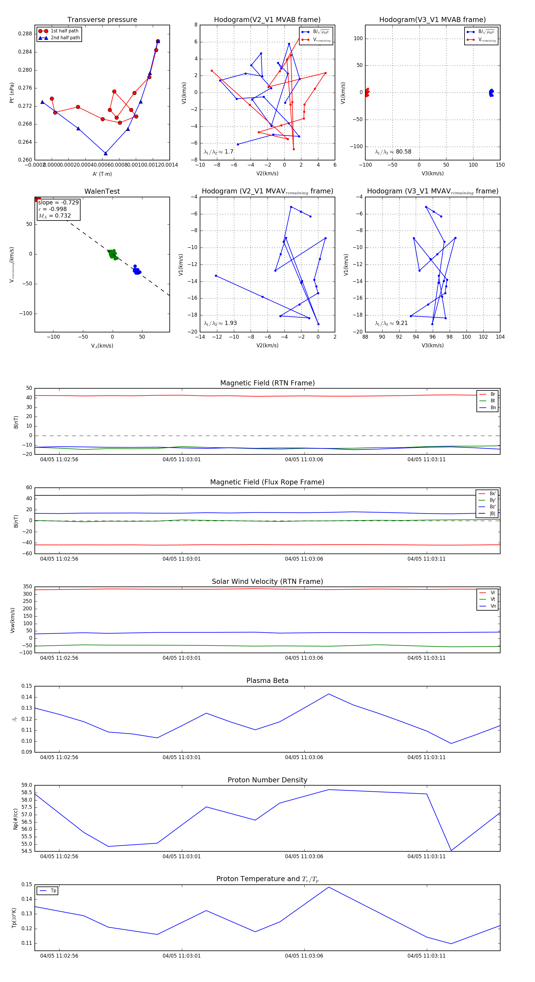
Flux Rope in 2024

Flux Rope Event 2024-04-05 11:02:55 ~ 2024-04-05 11:03:14 (20 seconds)


plot