HOME   LIST
‹–   –›

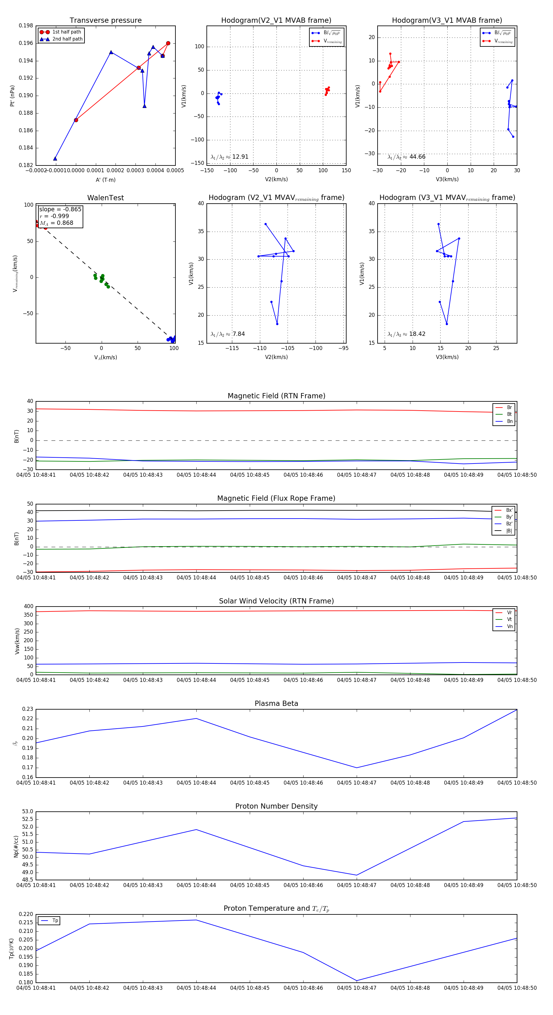
Flux Rope in 2024

Flux Rope Event 2024-04-05 10:48:41 ~ 2024-04-05 10:48:50 (10 seconds)


plot