HOME   LIST
‹–   –›

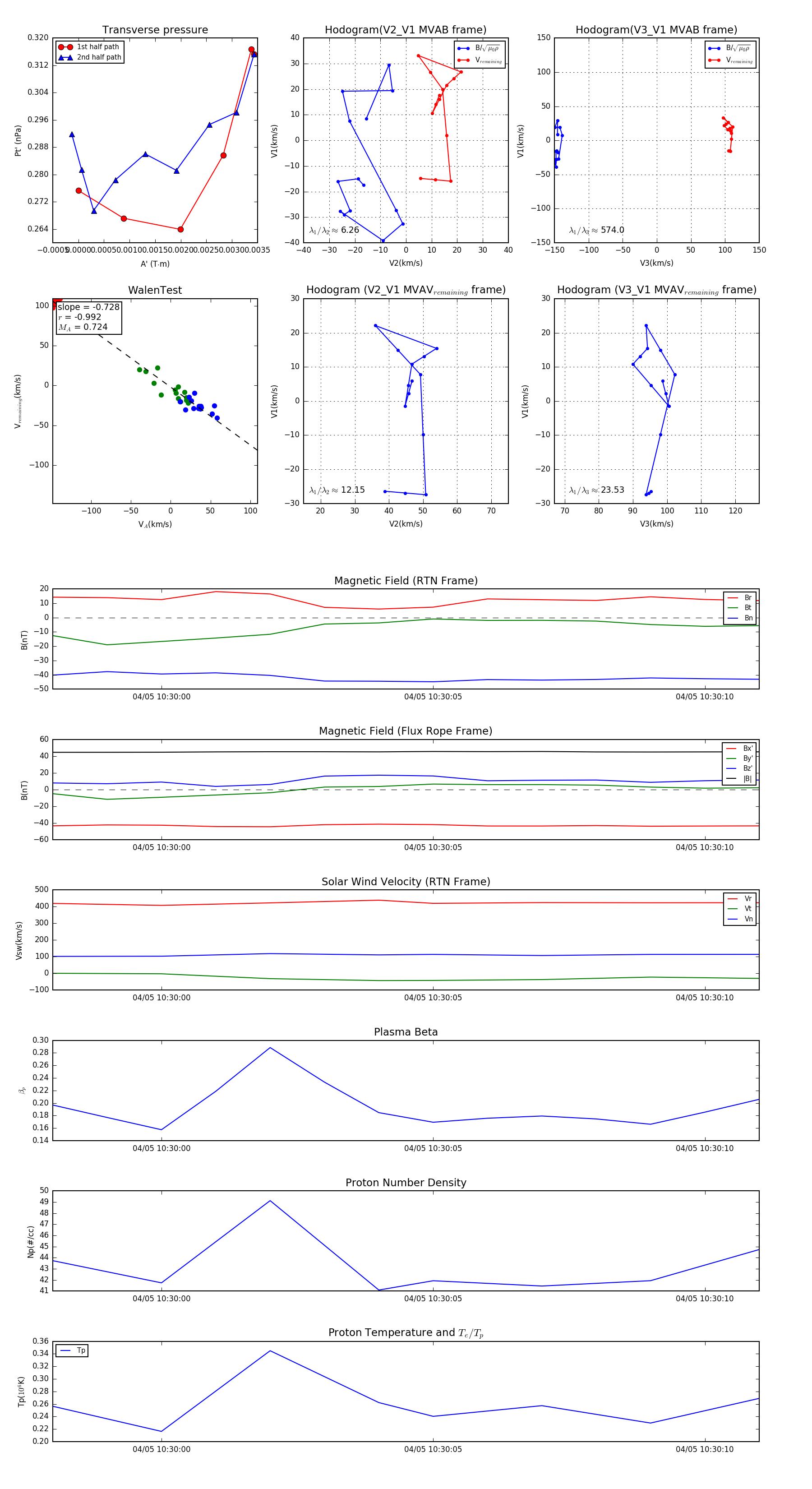
Flux Rope in 2024

Flux Rope Event 2024-04-05 10:29:58 ~ 2024-04-05 10:30:11 (14 seconds)


plot