HOME   LIST
‹–   –›

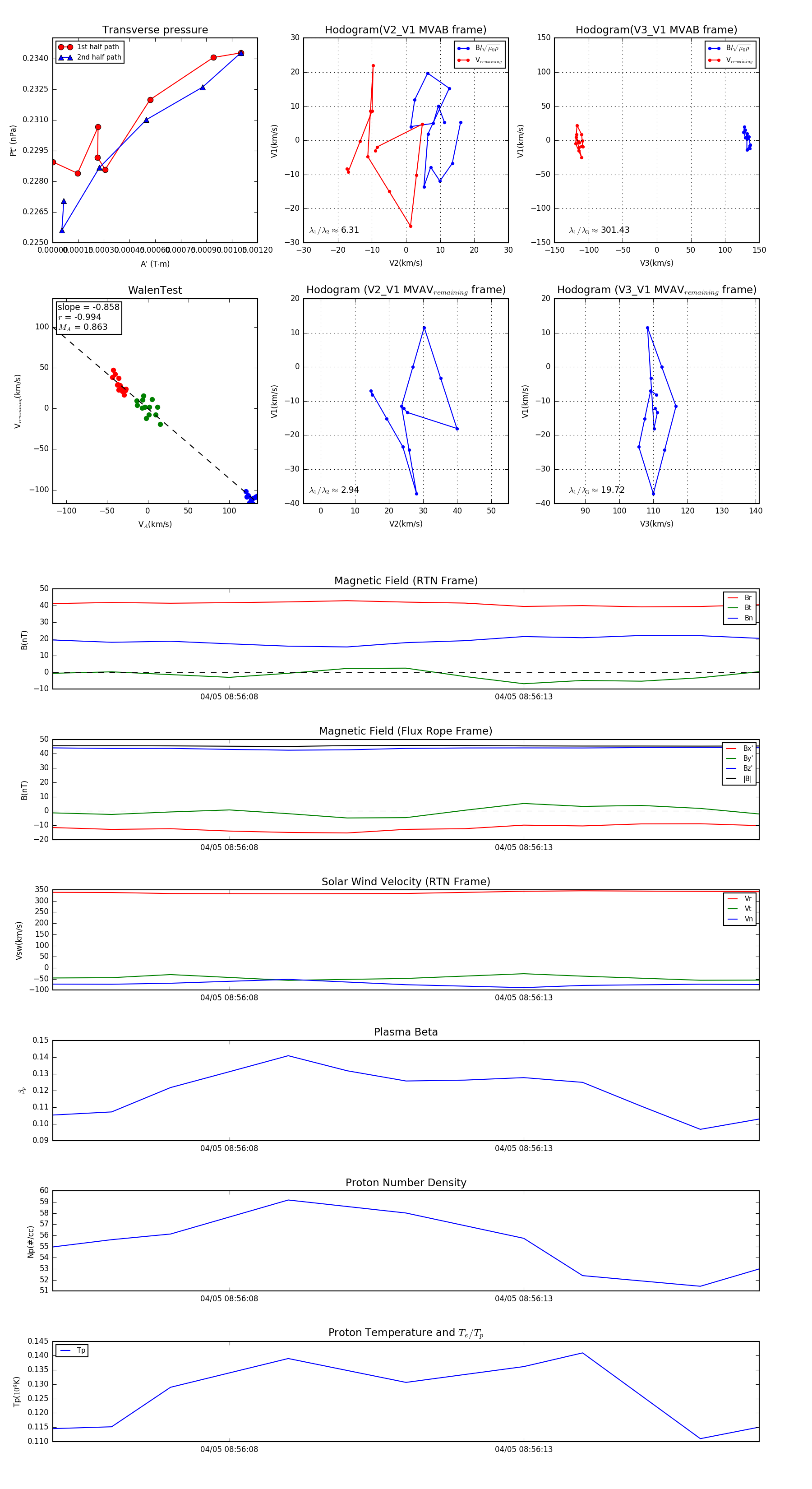
Flux Rope in 2024

Flux Rope Event 2024-04-05 08:56:05 ~ 2024-04-05 08:56:17 (13 seconds)


plot