HOME   LIST
‹–   –›

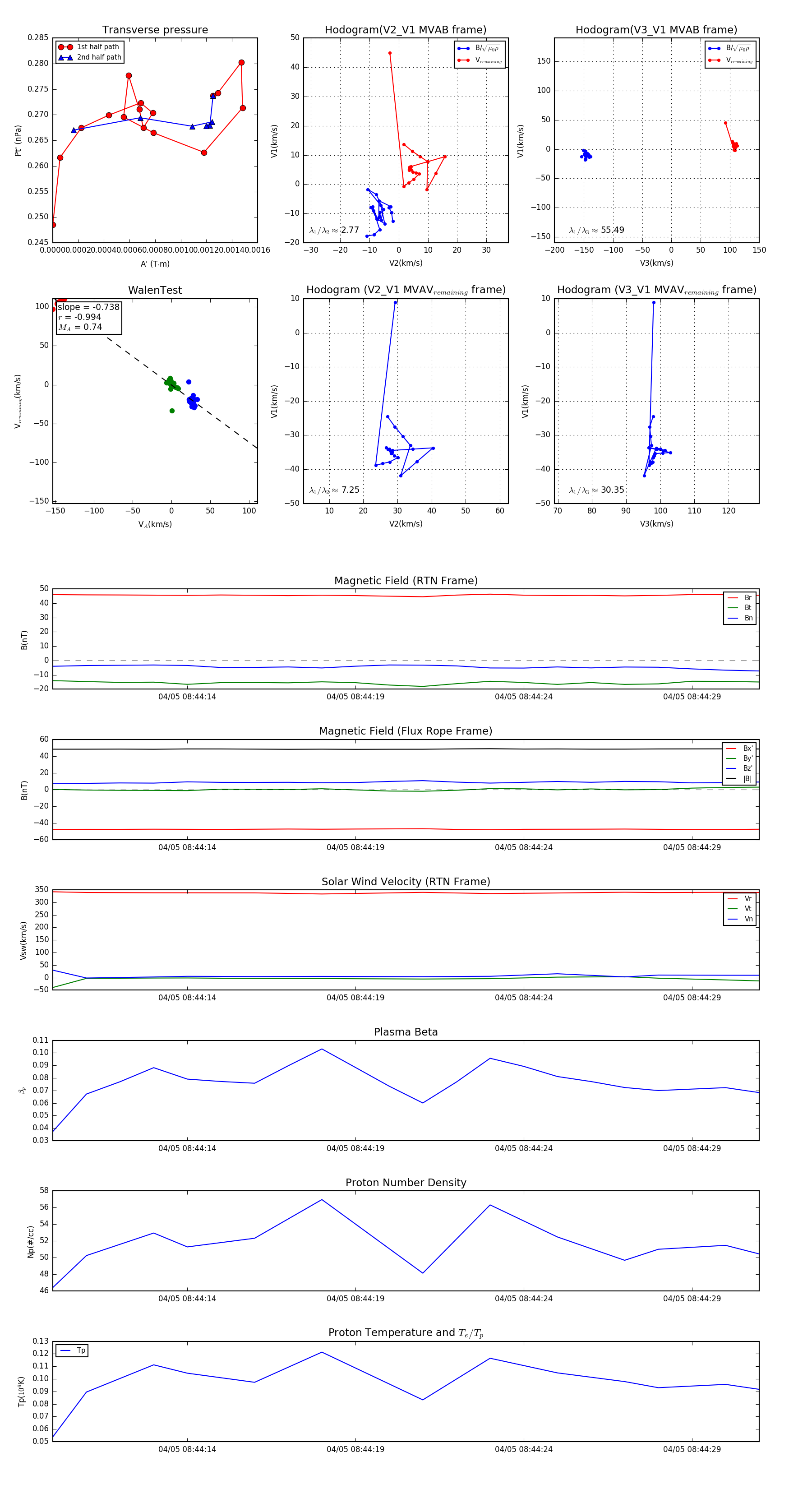
Flux Rope in 2024

Flux Rope Event 2024-04-05 08:44:10 ~ 2024-04-05 08:44:31 (22 seconds)


plot