HOME   LIST
‹–   –›

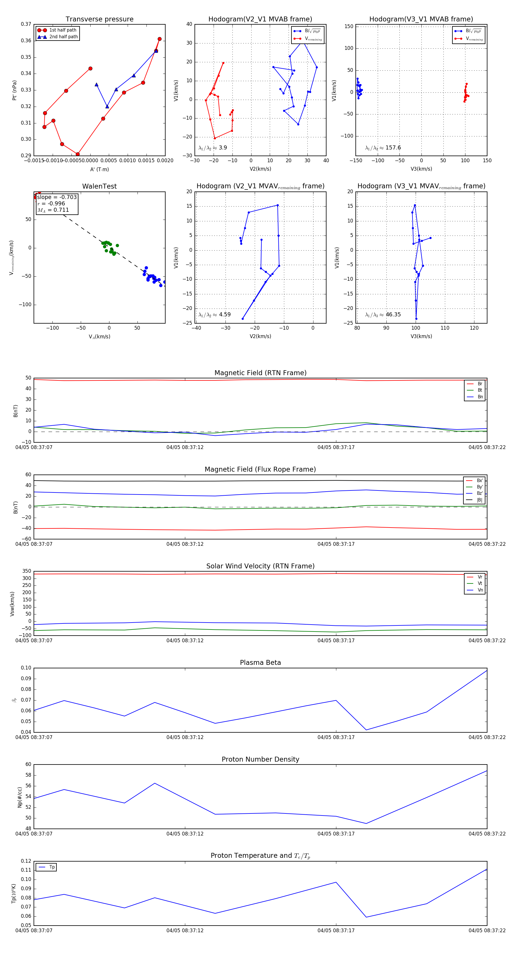
Flux Rope in 2024

Flux Rope Event 2024-04-05 08:37:07 ~ 2024-04-05 08:37:22 (16 seconds)


plot