HOME   LIST
‹–   –›

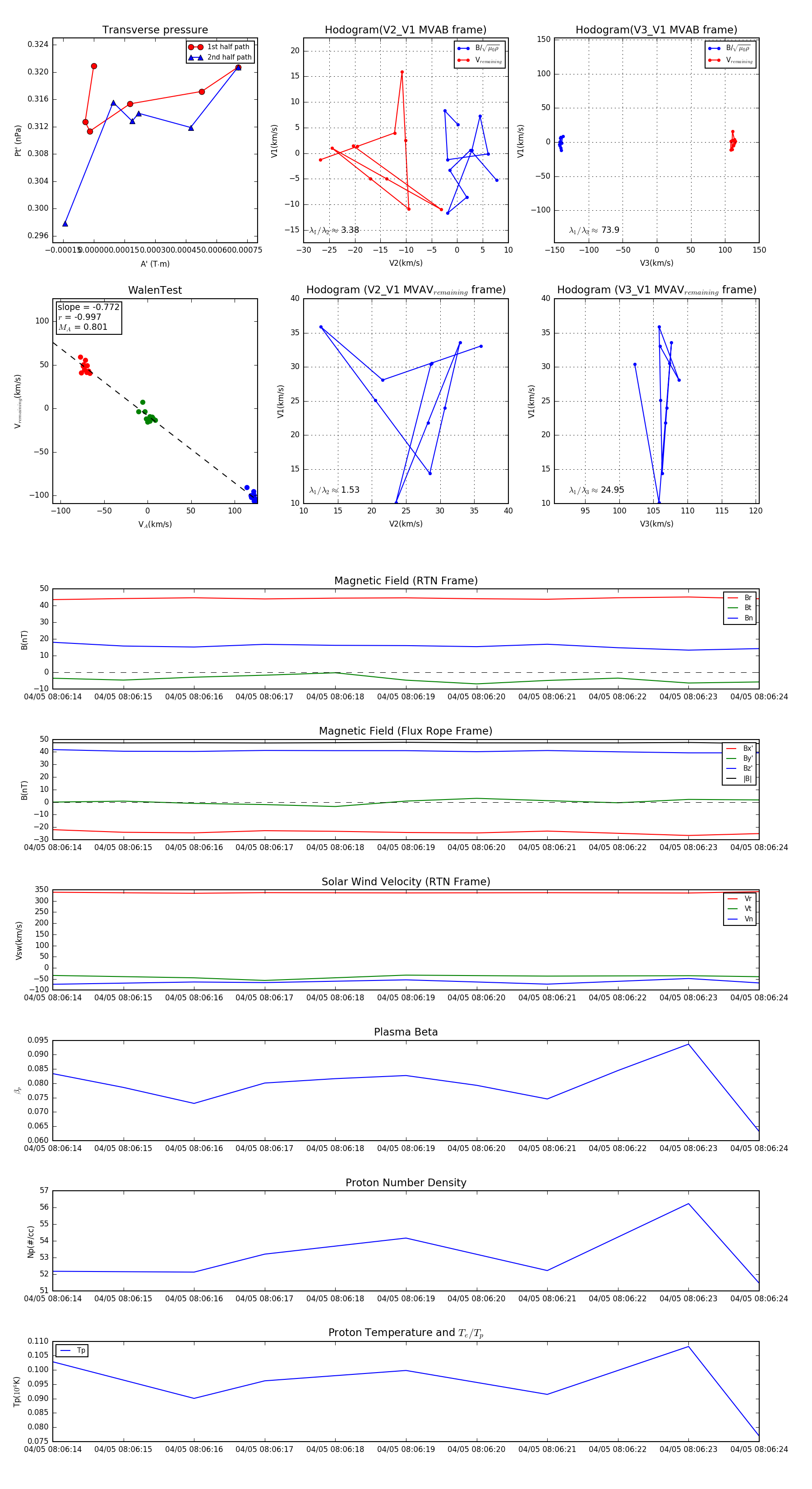
Flux Rope in 2024

Flux Rope Event 2024-04-05 08:06:14 ~ 2024-04-05 08:06:24 (11 seconds)


plot