HOME   LIST
‹–   –›

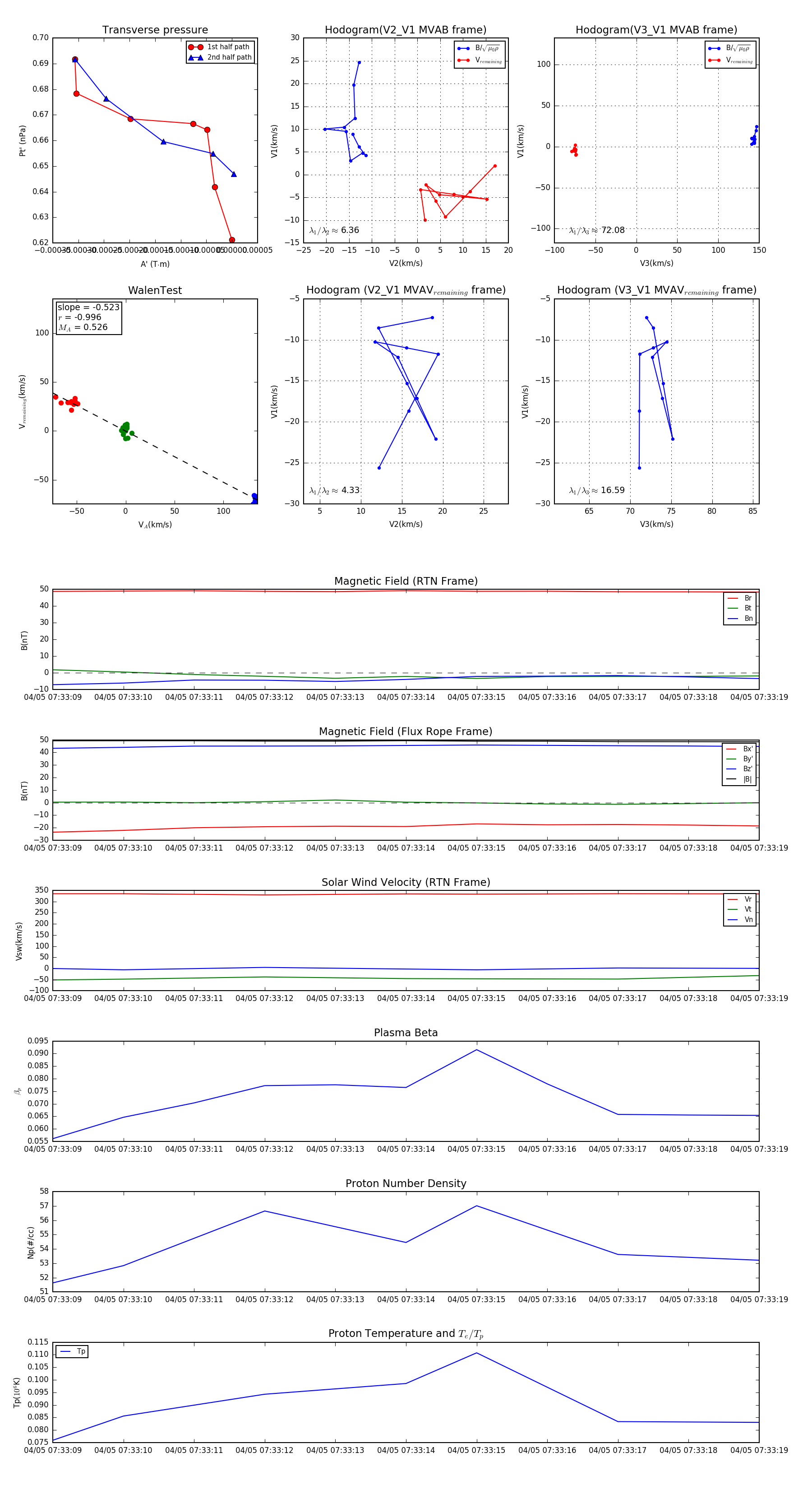
Flux Rope in 2024

Flux Rope Event 2024-04-05 07:33:09 ~ 2024-04-05 07:33:19 (11 seconds)


plot