HOME   LIST
‹–   –›

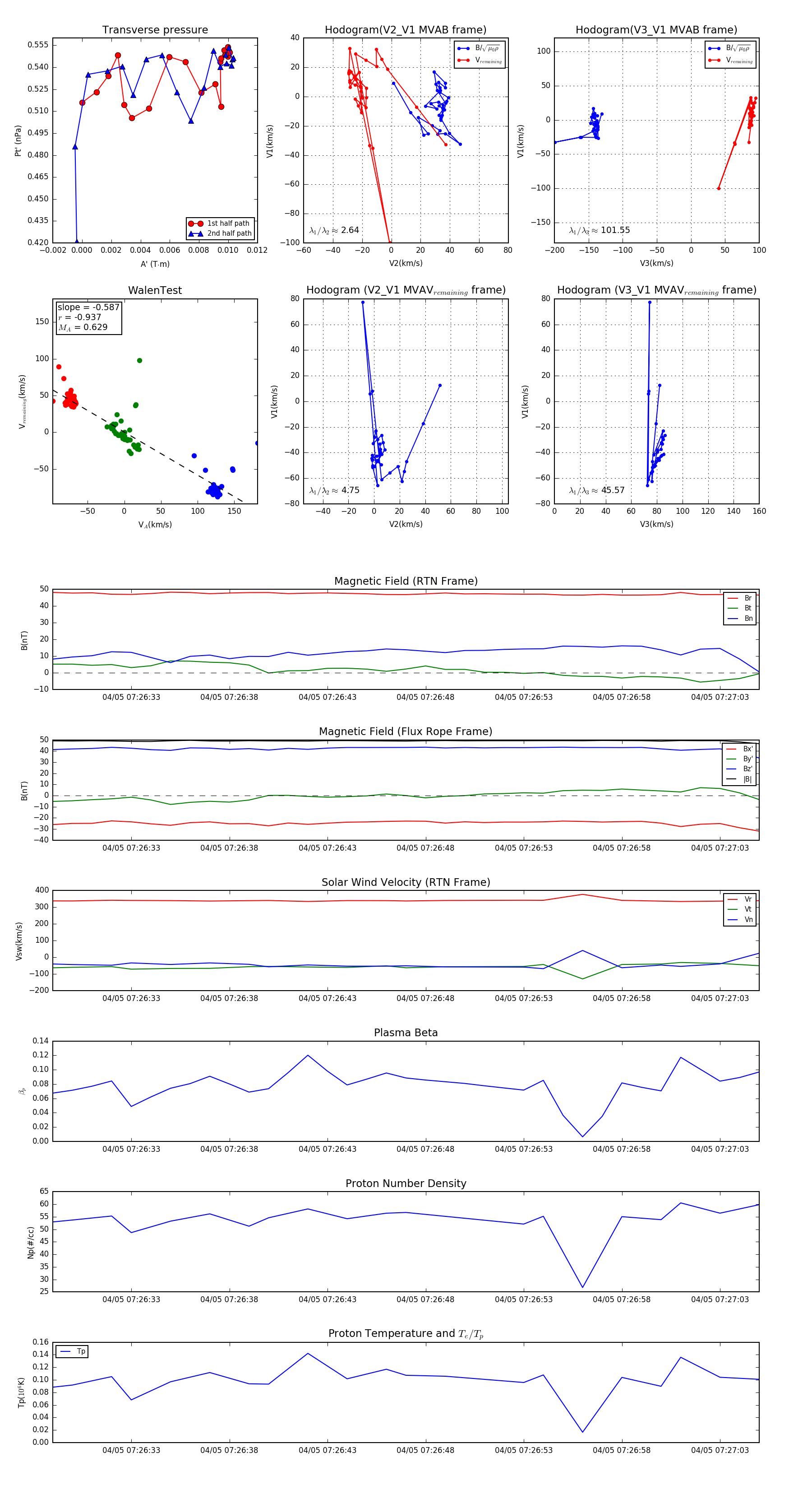
Flux Rope in 2024

Flux Rope Event 2024-04-05 07:26:29 ~ 2024-04-05 07:27:05 (37 seconds)


plot