HOME   LIST
‹–   –›

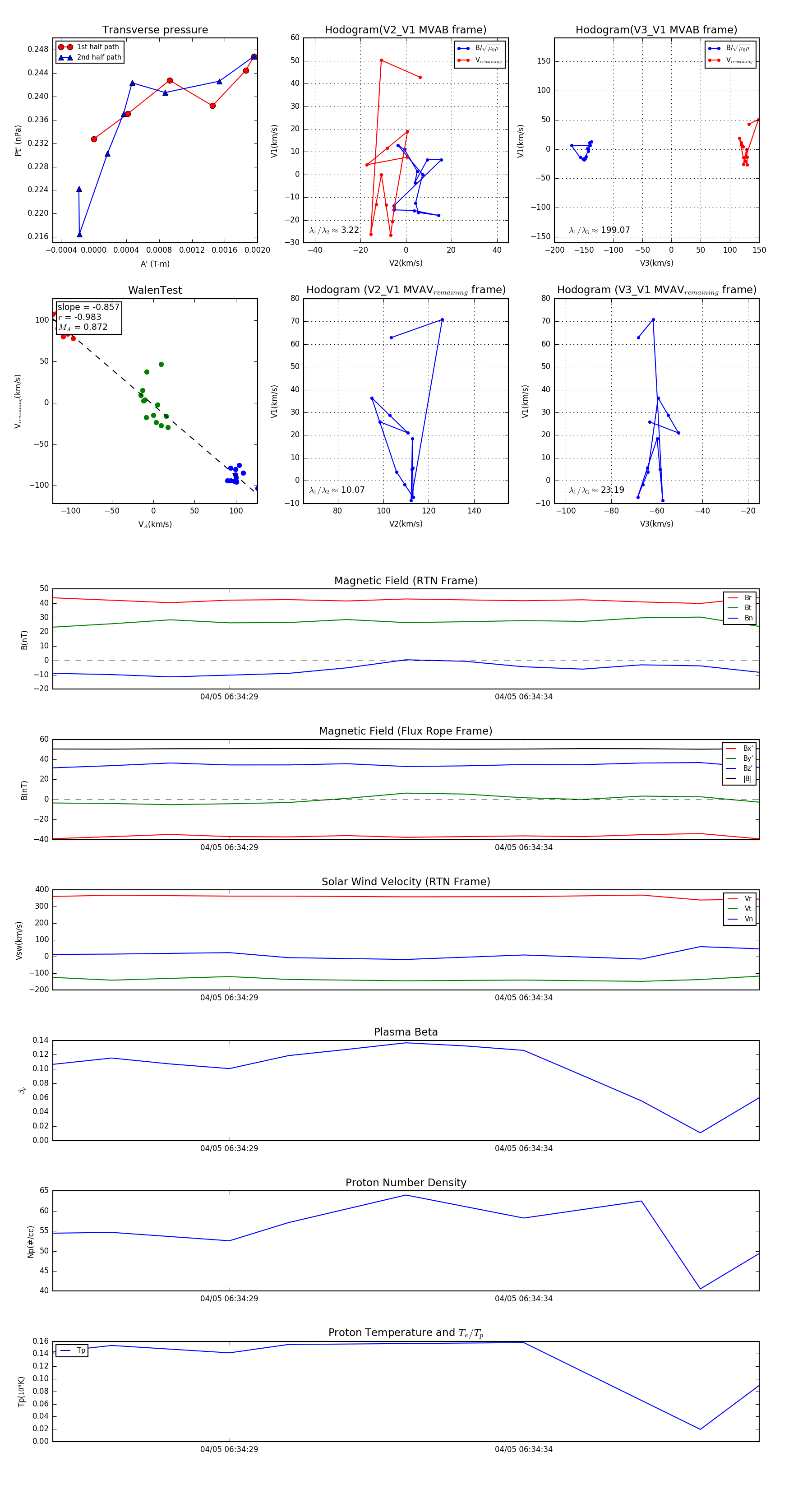
Flux Rope in 2024

Flux Rope Event 2024-04-05 06:34:26 ~ 2024-04-05 06:34:38 (13 seconds)


plot