HOME   LIST
‹–   –›

Flux Rope in 2024

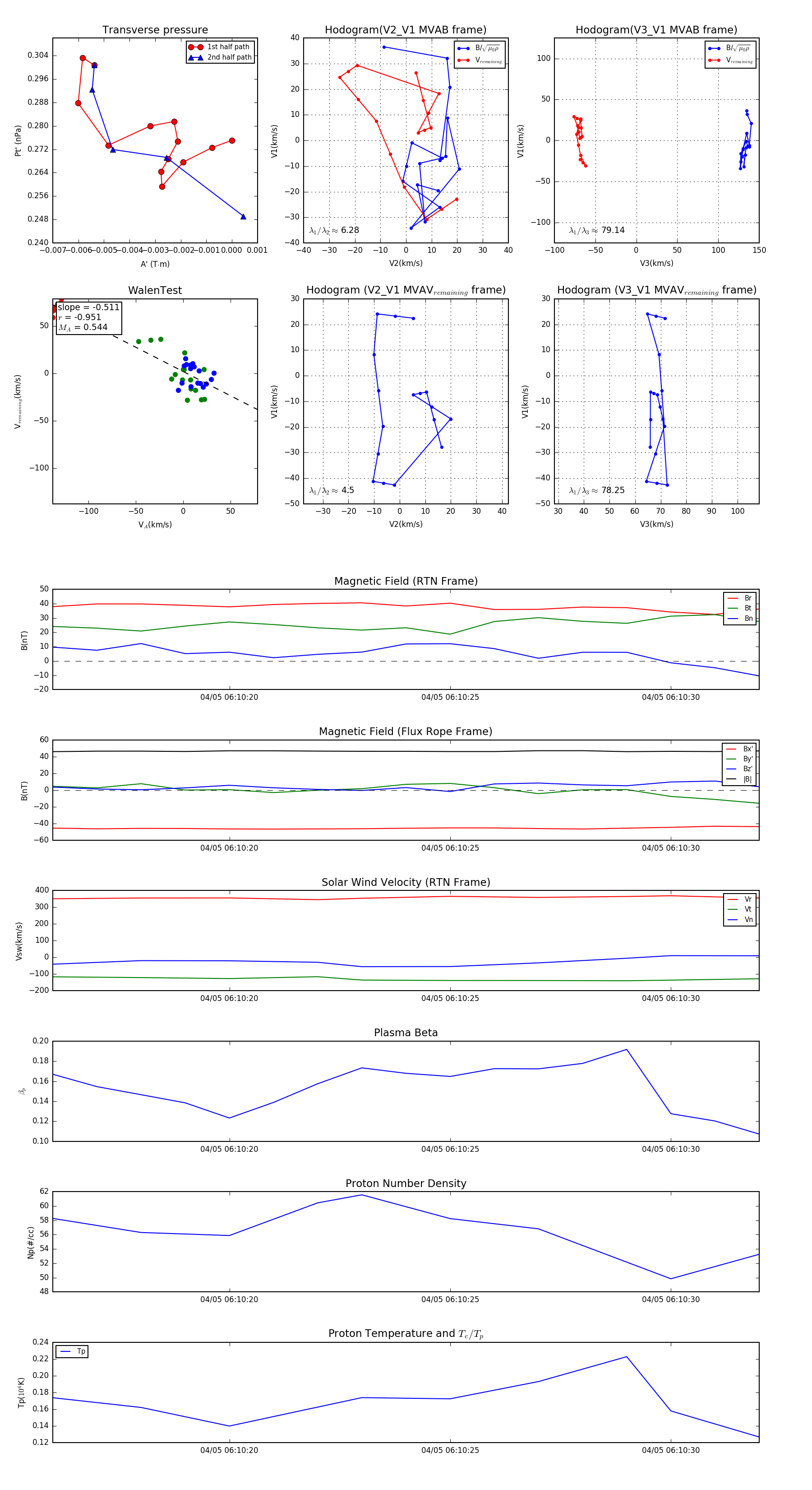
Flux Rope Event 2024-04-05 06:10:16 ~ 2024-04-05 06:10:32 (17 seconds)


plot