HOME   LIST
‹–   –›

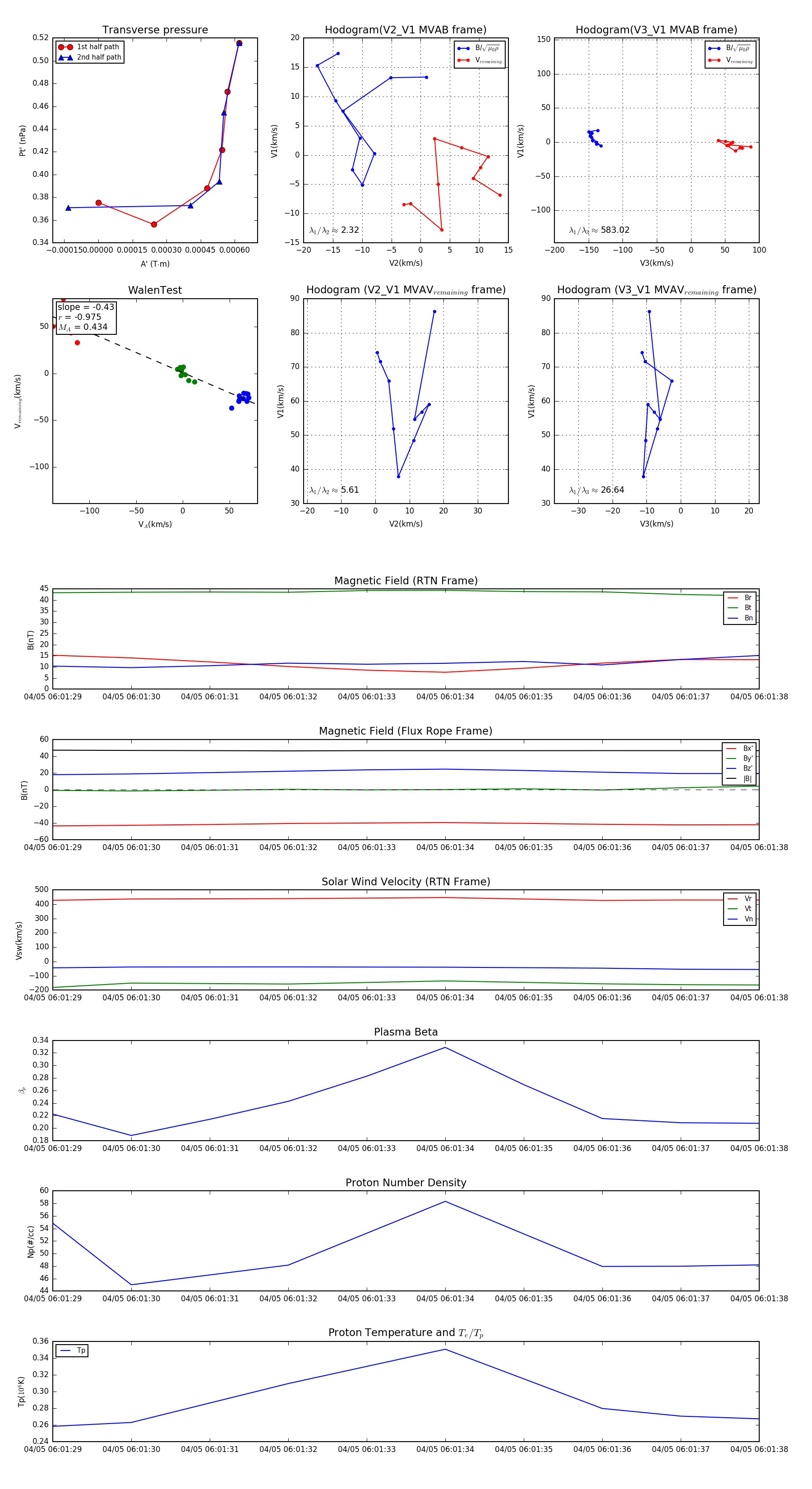
Flux Rope in 2024

Flux Rope Event 2024-04-05 06:01:29 ~ 2024-04-05 06:01:38 (10 seconds)


plot