HOME   LIST
‹–   –›

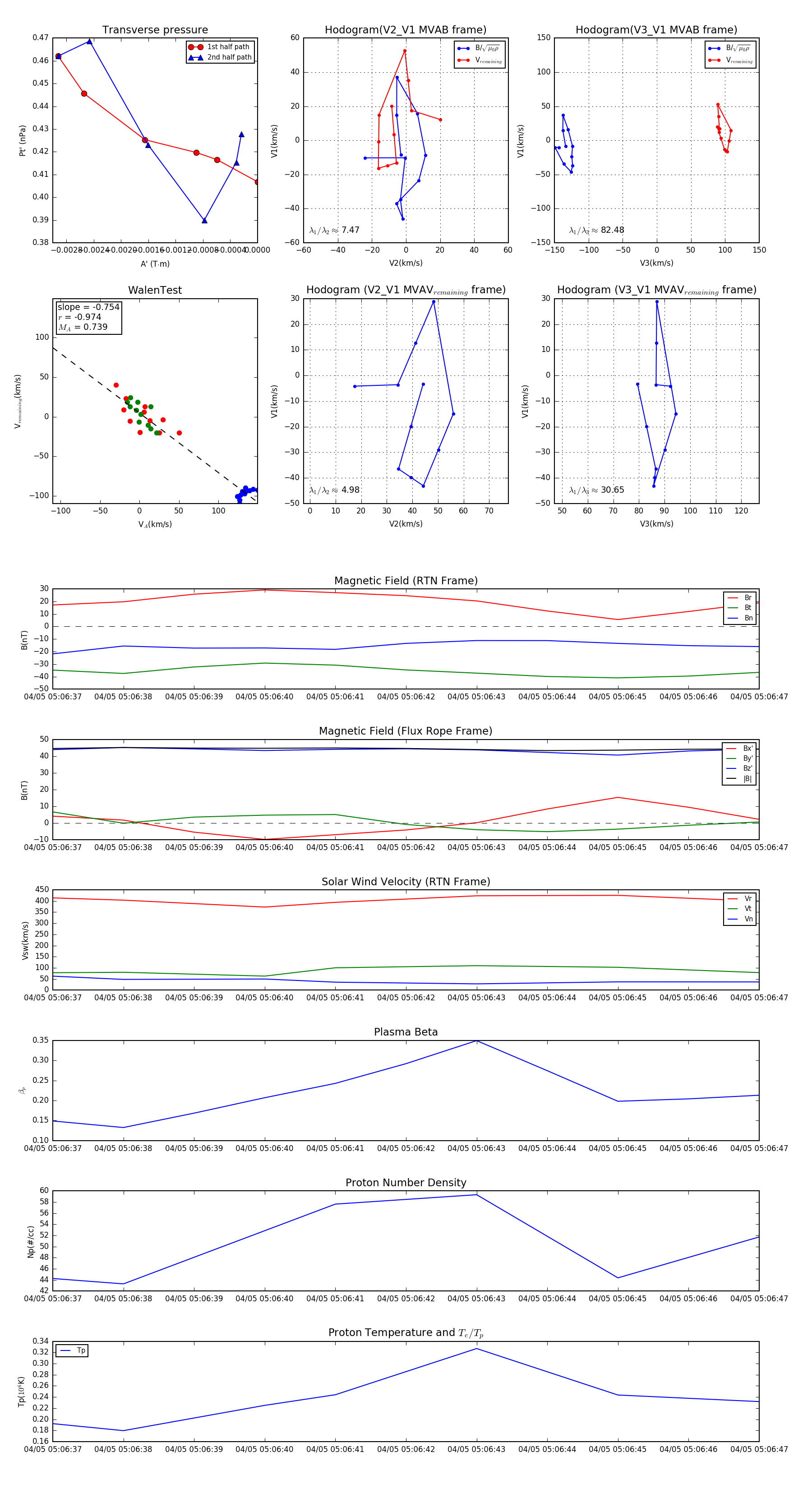
Flux Rope in 2024

Flux Rope Event 2024-04-05 05:06:37 ~ 2024-04-05 05:06:47 (11 seconds)


plot