HOME   LIST
‹–   –›

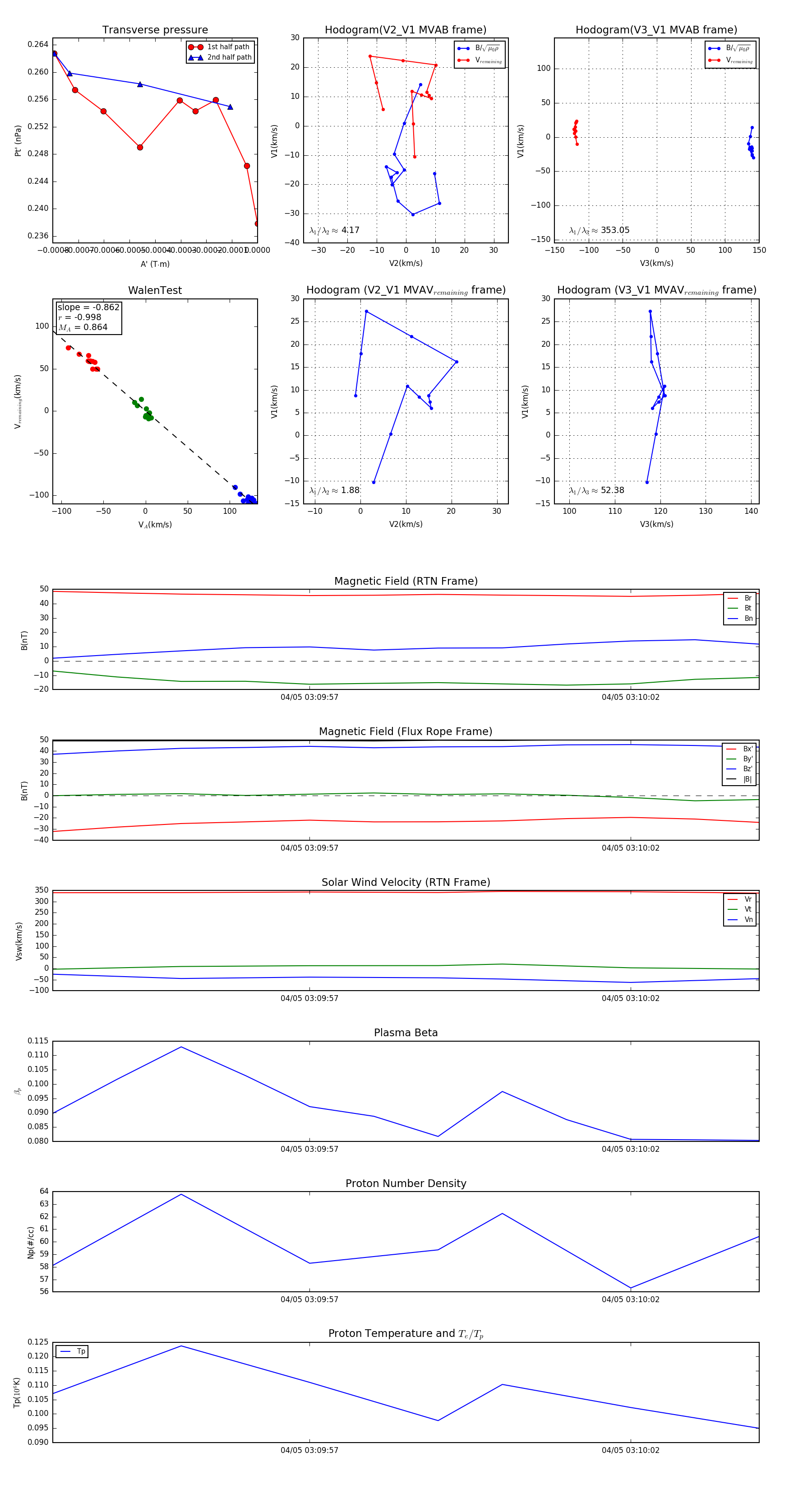
Flux Rope in 2024

Flux Rope Event 2024-04-05 03:09:53 ~ 2024-04-05 03:10:04 (12 seconds)


plot