HOME   LIST
‹–   –›

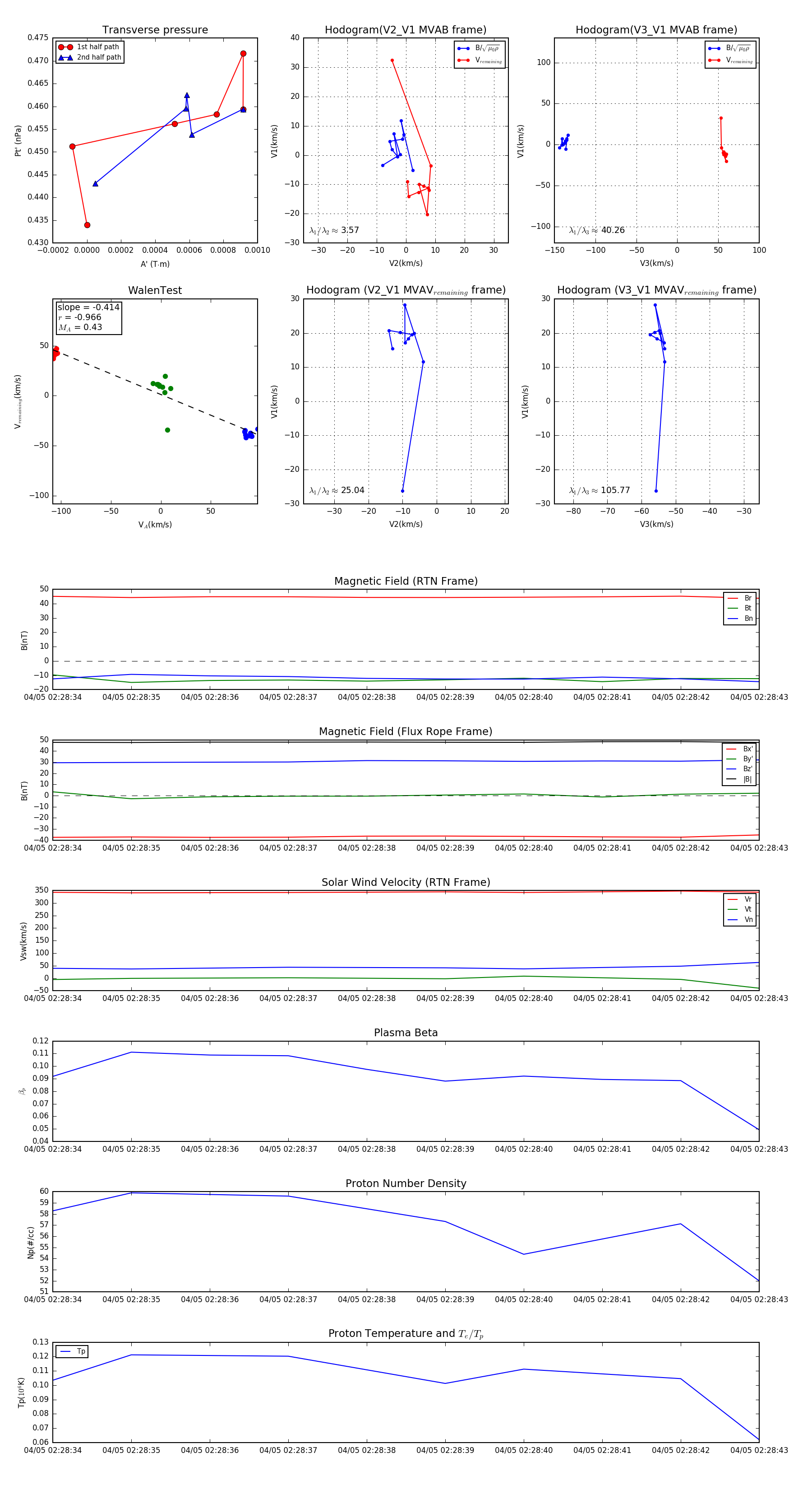
Flux Rope in 2024

Flux Rope Event 2024-04-05 02:28:34 ~ 2024-04-05 02:28:43 (10 seconds)


plot