HOME   LIST
‹–   –›

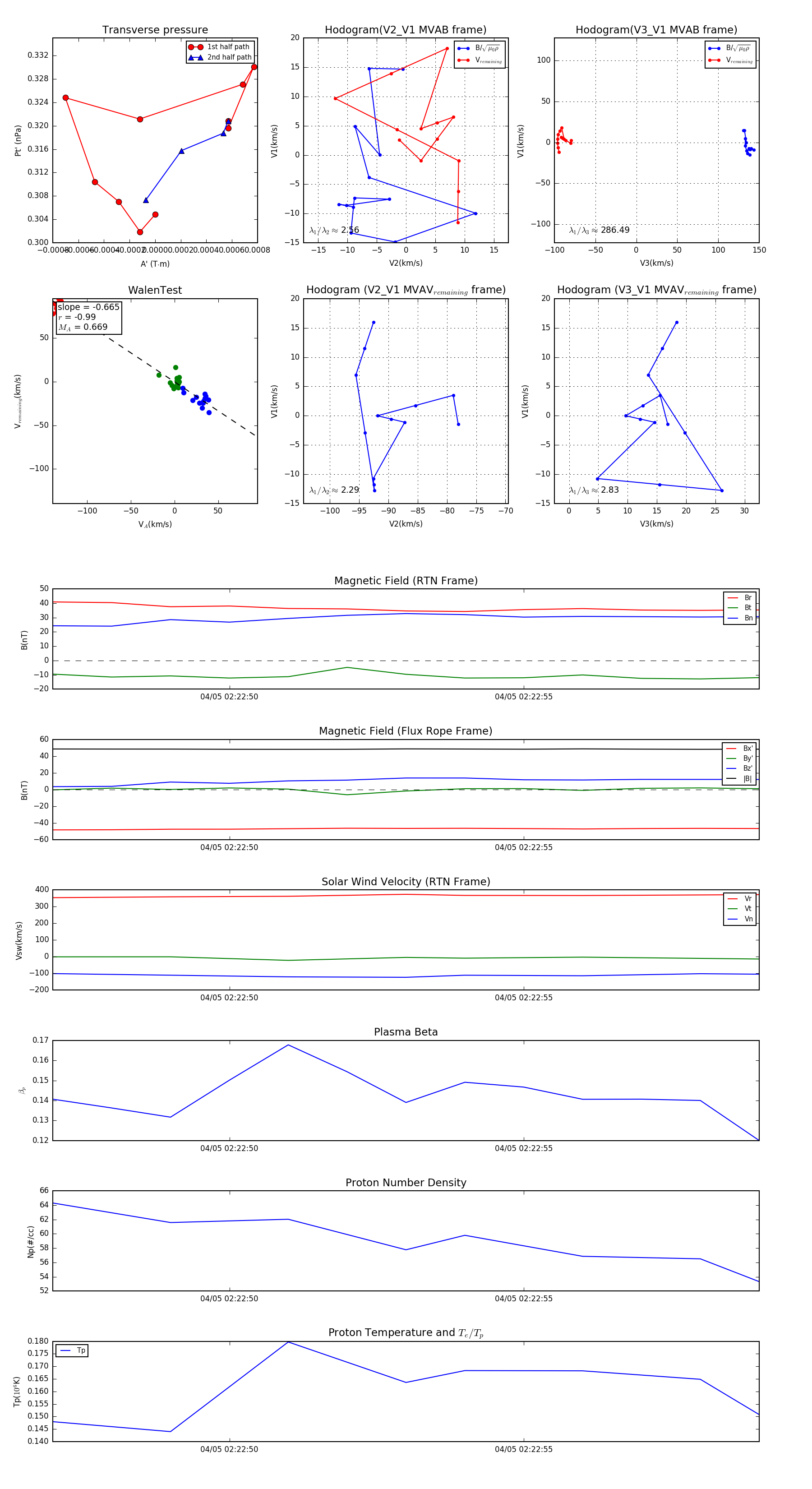
Flux Rope in 2024

Flux Rope Event 2024-04-05 02:22:47 ~ 2024-04-05 02:22:59 (13 seconds)


plot