HOME   LIST
‹–   –›

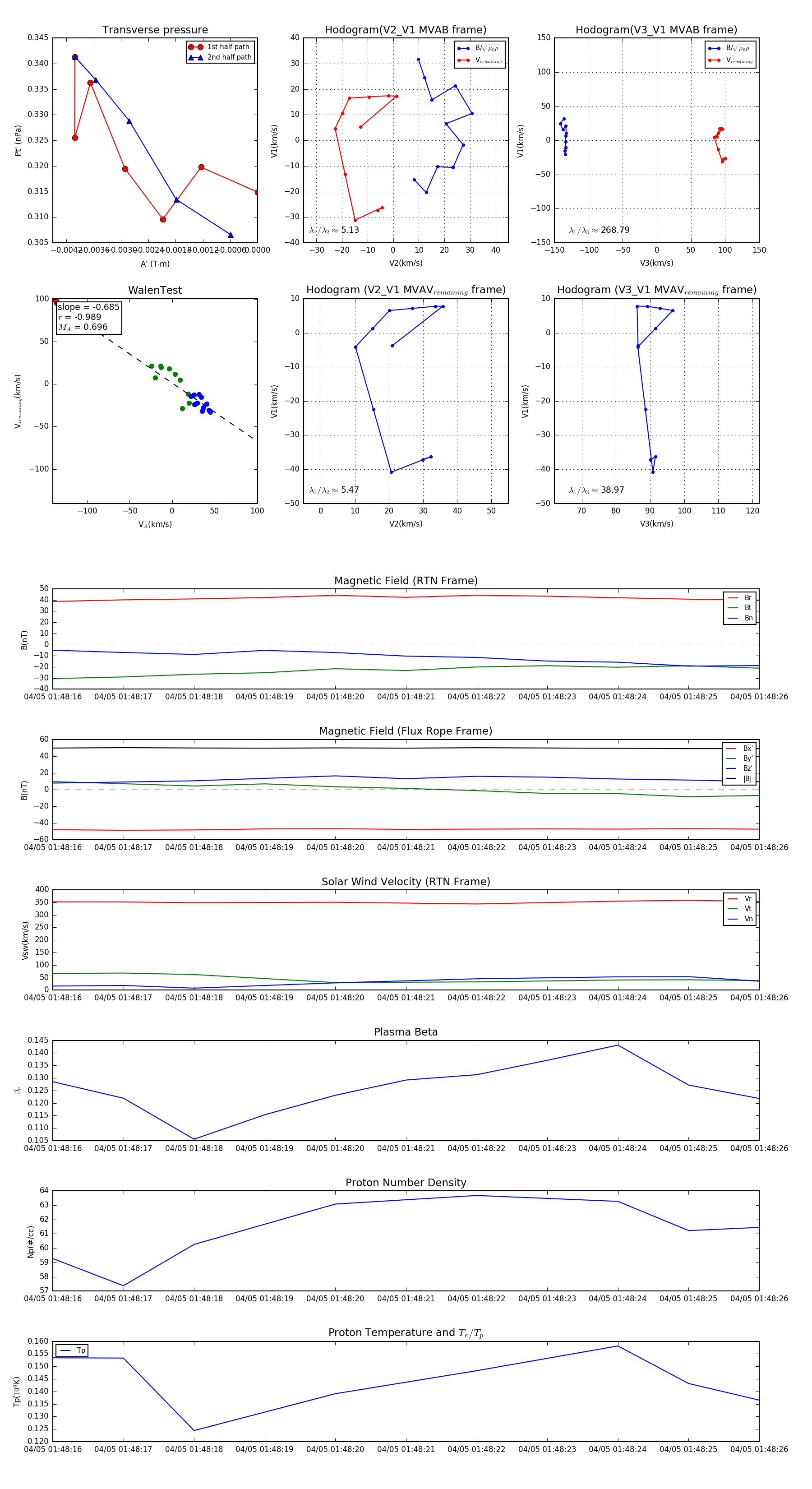
Flux Rope in 2024

Flux Rope Event 2024-04-05 01:48:16 ~ 2024-04-05 01:48:26 (11 seconds)


plot