HOME   LIST
‹–   –›

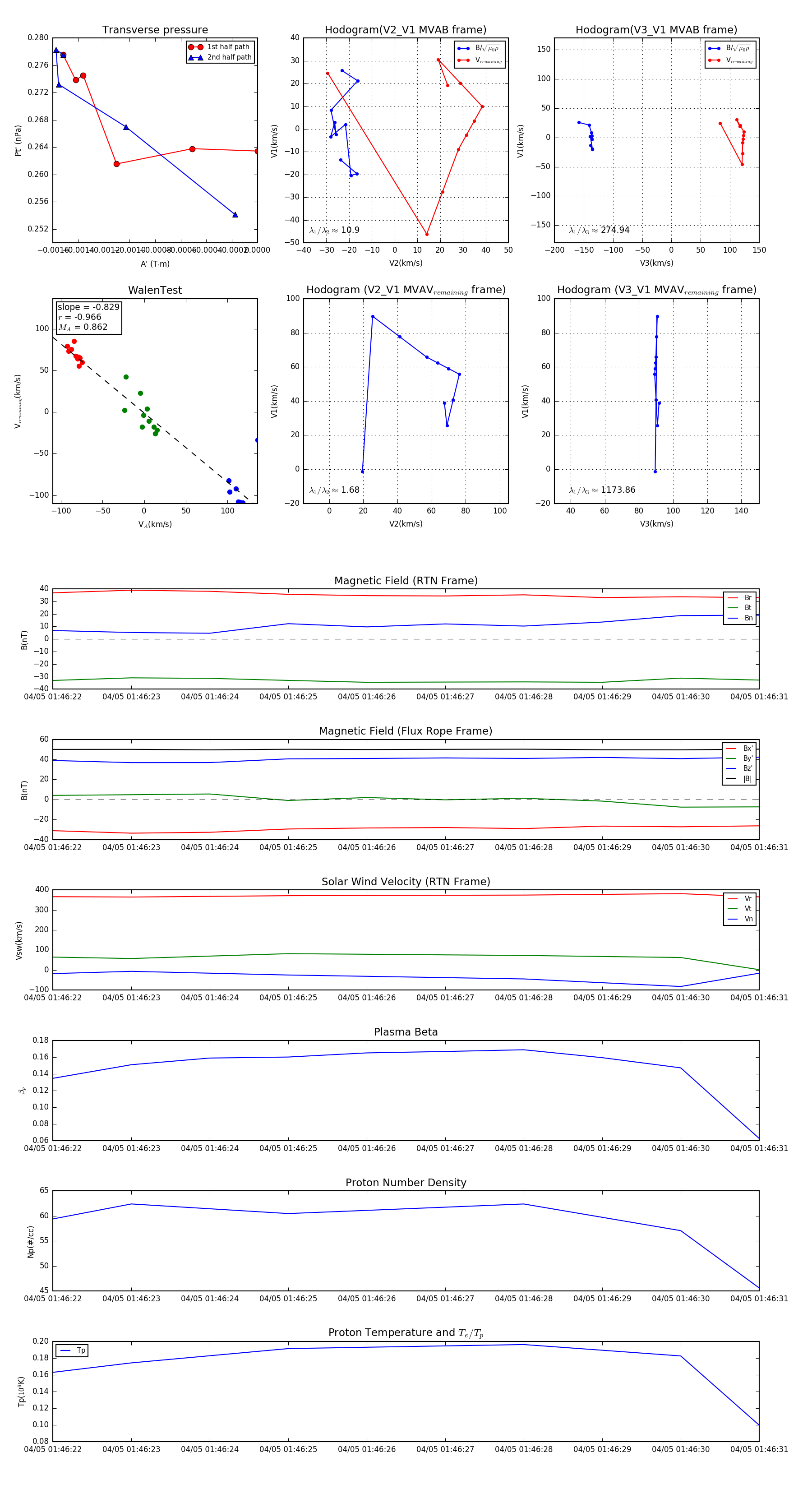
Flux Rope in 2024

Flux Rope Event 2024-04-05 01:46:22 ~ 2024-04-05 01:46:31 (10 seconds)


plot