HOME   LIST
‹–   –›

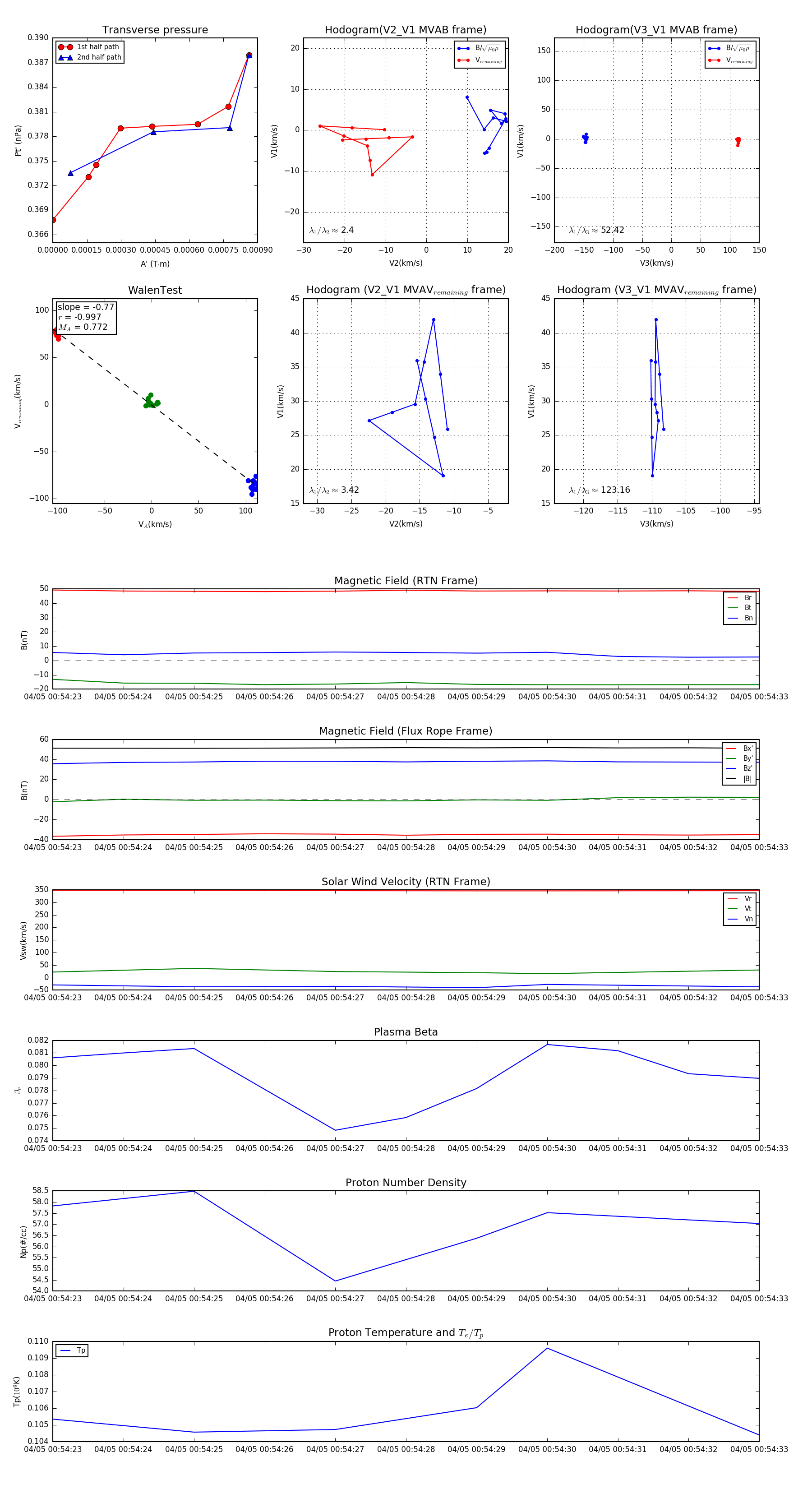
Flux Rope in 2024

Flux Rope Event 2024-04-05 00:54:23 ~ 2024-04-05 00:54:33 (11 seconds)


plot