HOME   LIST
‹–   –›

Flux Rope in 2024

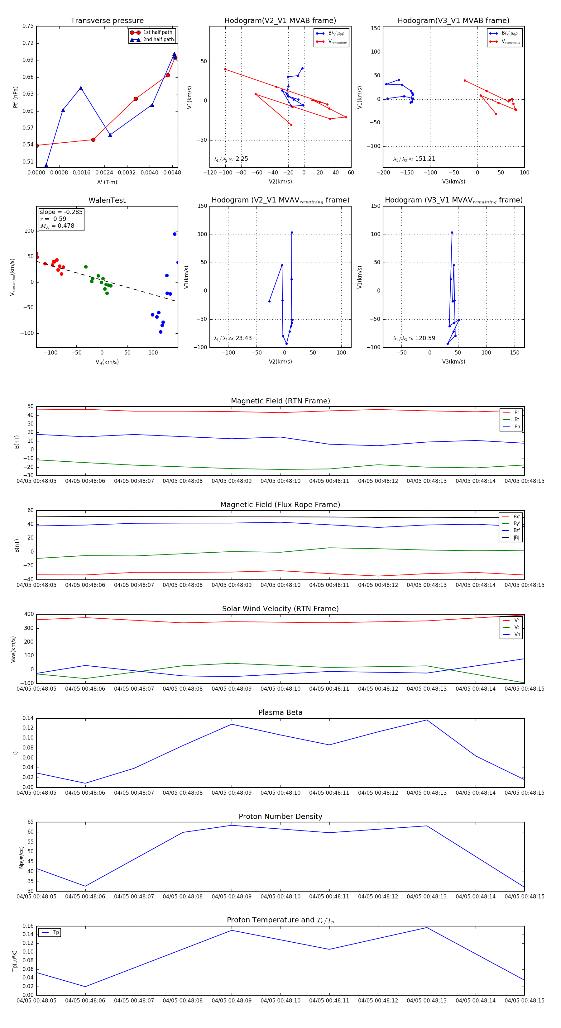
Flux Rope Event 2024-04-05 00:48:05 ~ 2024-04-05 00:48:15 (11 seconds)


plot