HOME   LIST
‹–   –›

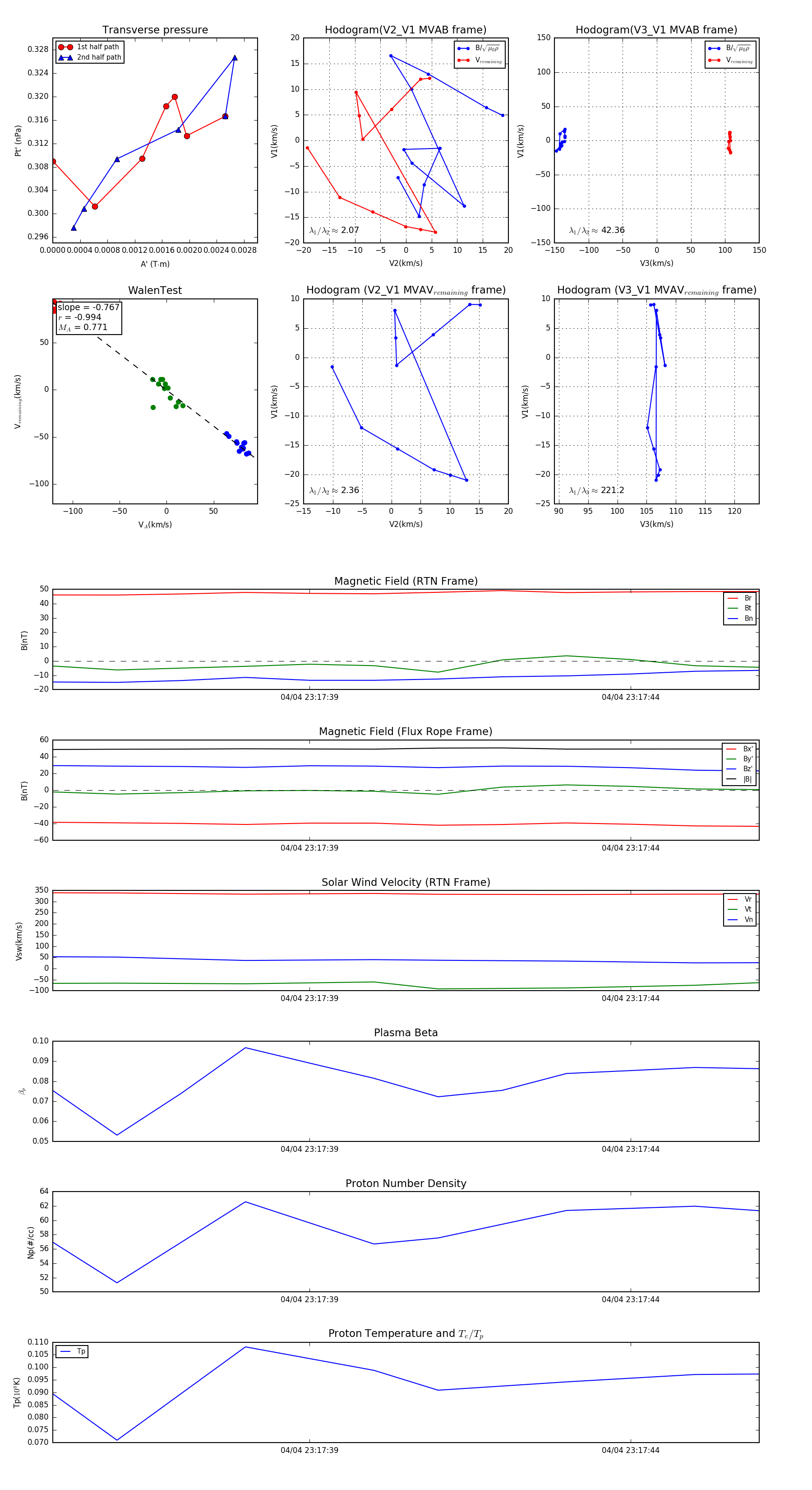
Flux Rope in 2024

Flux Rope Event 2024-04-04 23:17:35 ~ 2024-04-04 23:17:46 (12 seconds)


plot