HOME   LIST
‹–   –›

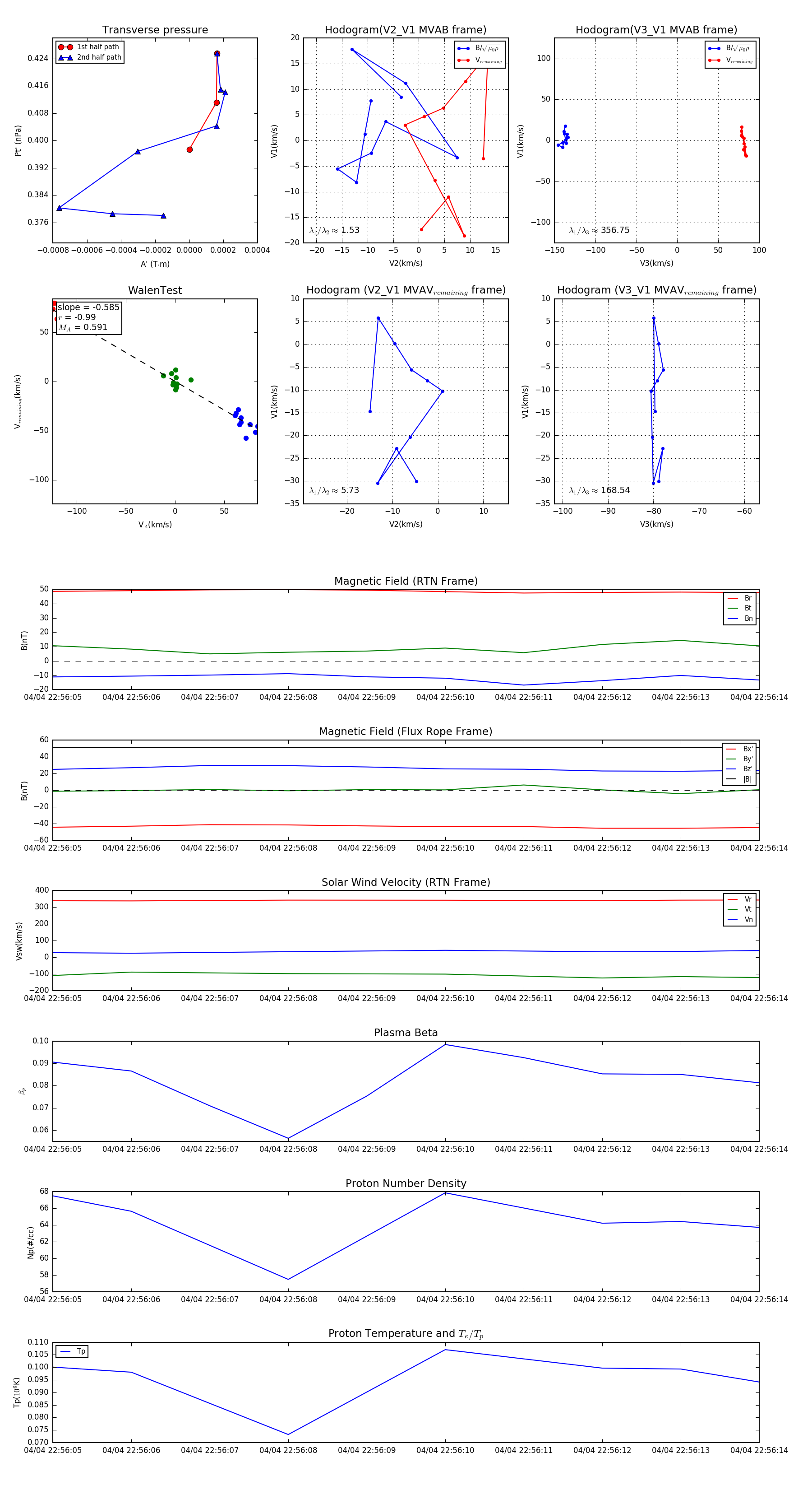
Flux Rope in 2024

Flux Rope Event 2024-04-04 22:56:05 ~ 2024-04-04 22:56:14 (10 seconds)


plot