HOME   LIST
‹–   –›

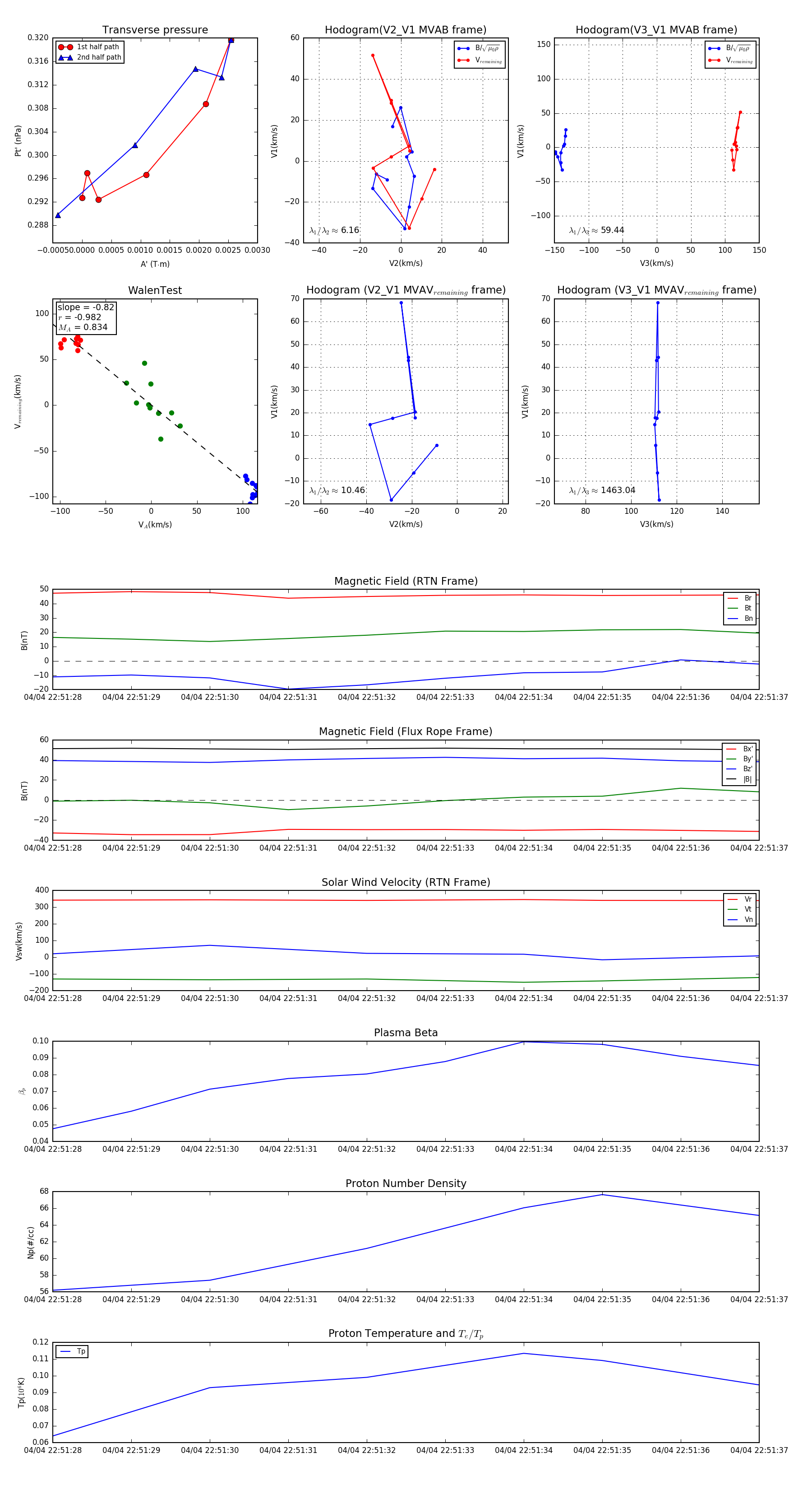
Flux Rope in 2024

Flux Rope Event 2024-04-04 22:51:28 ~ 2024-04-04 22:51:37 (10 seconds)


plot