HOME   LIST
‹–   –›

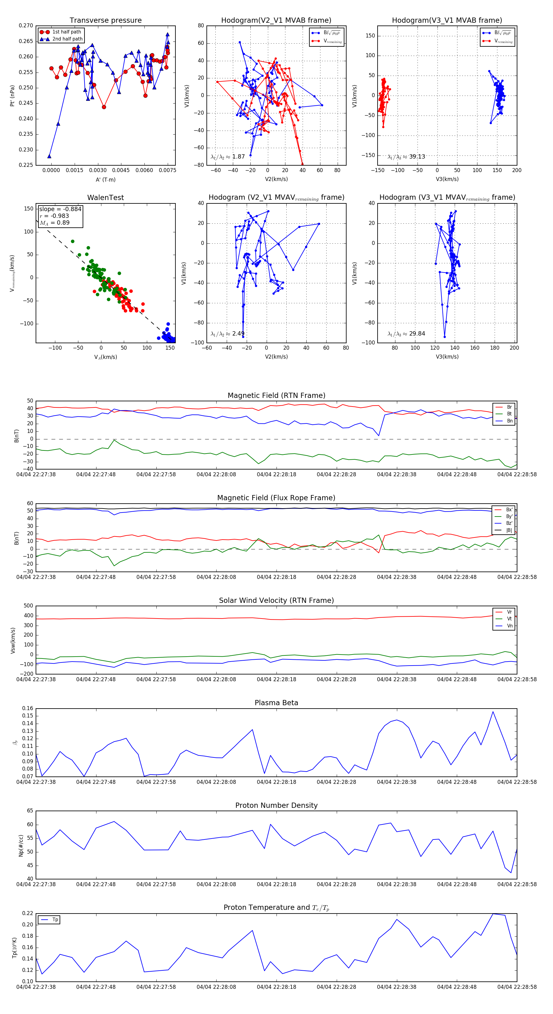
Flux Rope in 2024

Flux Rope Event 2024-04-04 22:27:38 ~ 2024-04-04 22:28:58 (81 seconds)


plot