HOME   LIST
‹–   –›

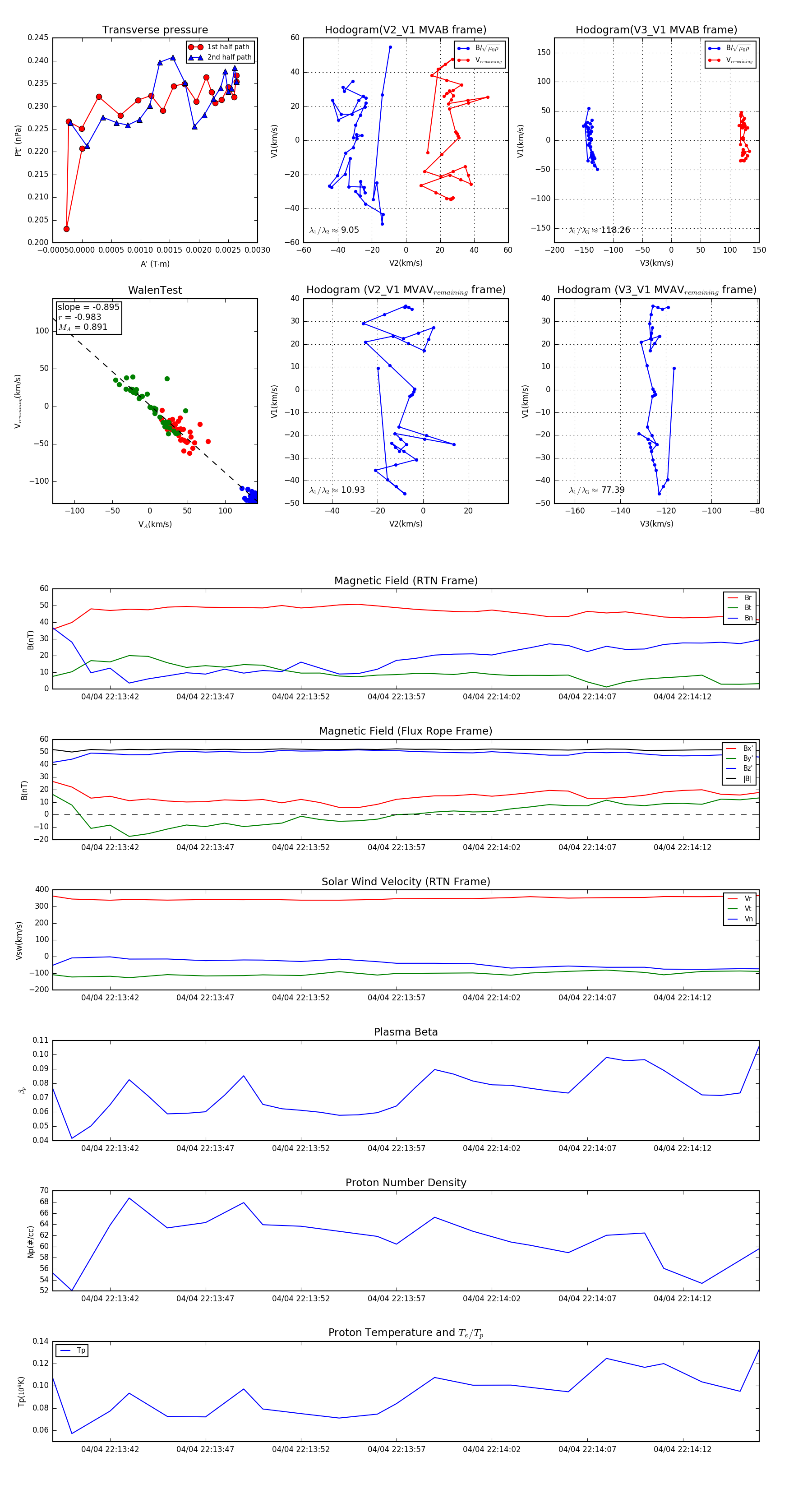
Flux Rope in 2024

Flux Rope Event 2024-04-04 22:13:39 ~ 2024-04-04 22:14:16 (38 seconds)


plot