HOME   LIST
‹–   –›

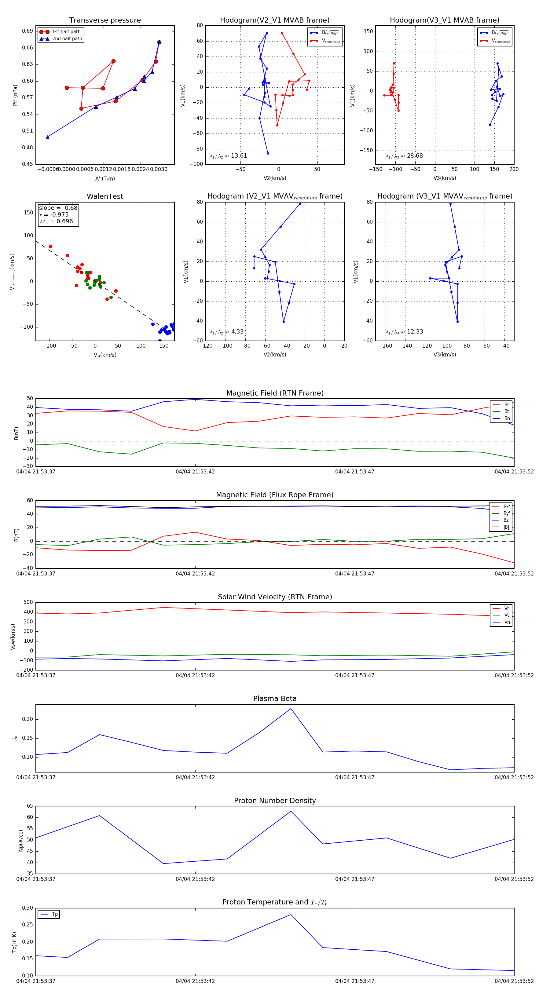
Flux Rope in 2024

Flux Rope Event 2024-04-04 21:53:37 ~ 2024-04-04 21:53:52 (16 seconds)


plot