HOME   LIST
‹–   –›

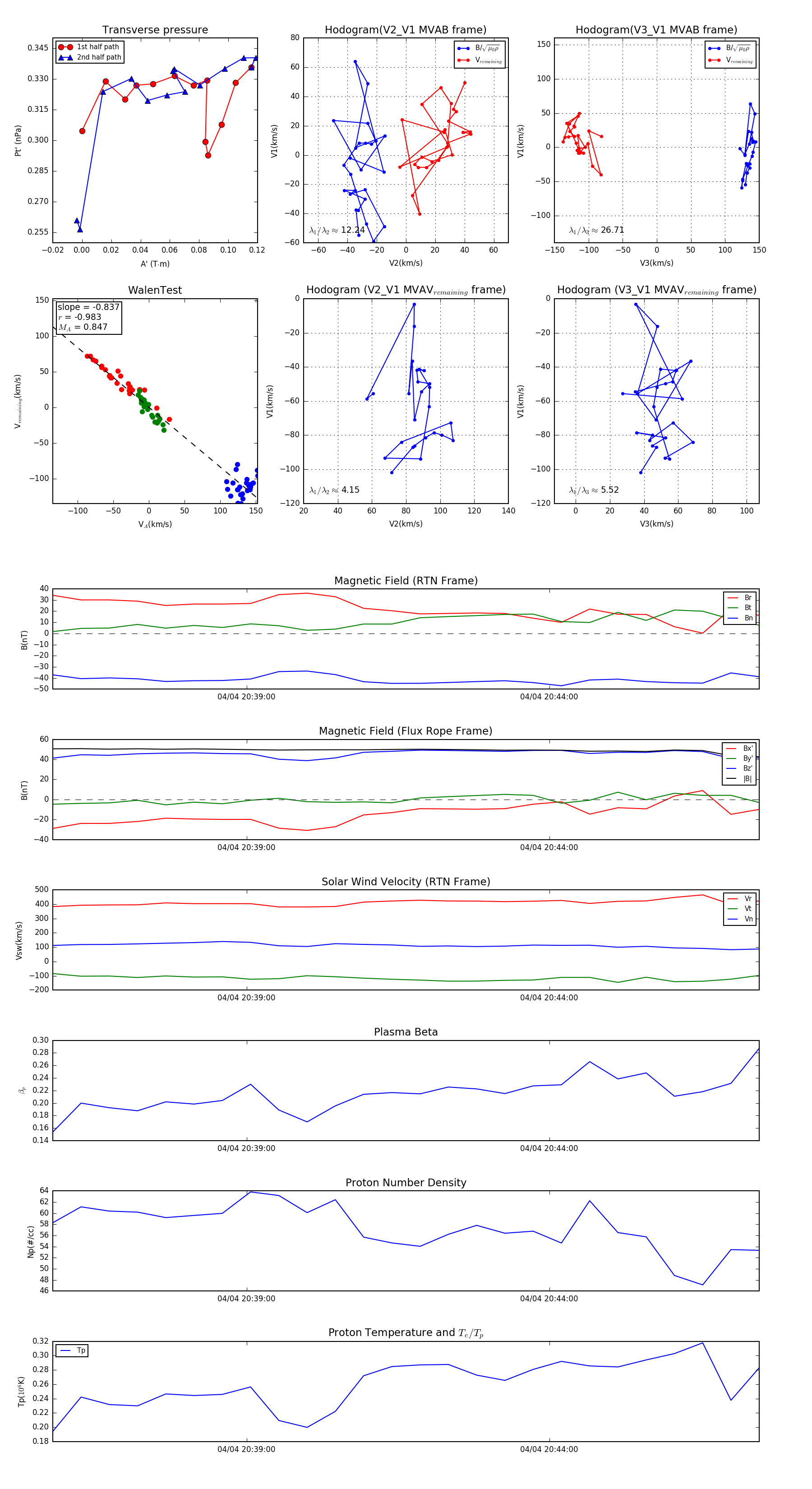
Flux Rope in 2024

Flux Rope Event 2024-04-04 20:35:48 ~ 2024-04-04 20:47:28 (701 seconds)


plot