HOME   LIST
‹–   –›

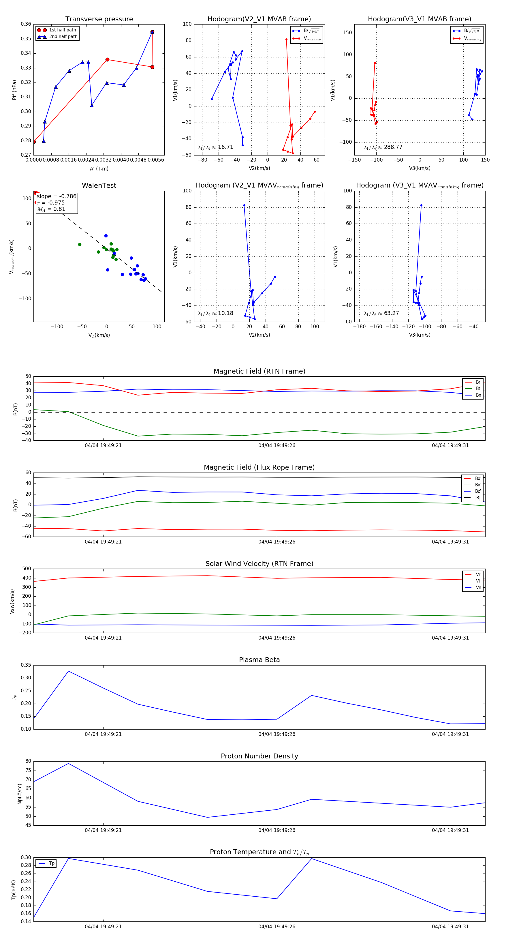
Flux Rope in 2024

Flux Rope Event 2024-04-04 19:49:19 ~ 2024-04-04 19:49:32 (14 seconds)


plot