HOME   LIST
‹–   –›

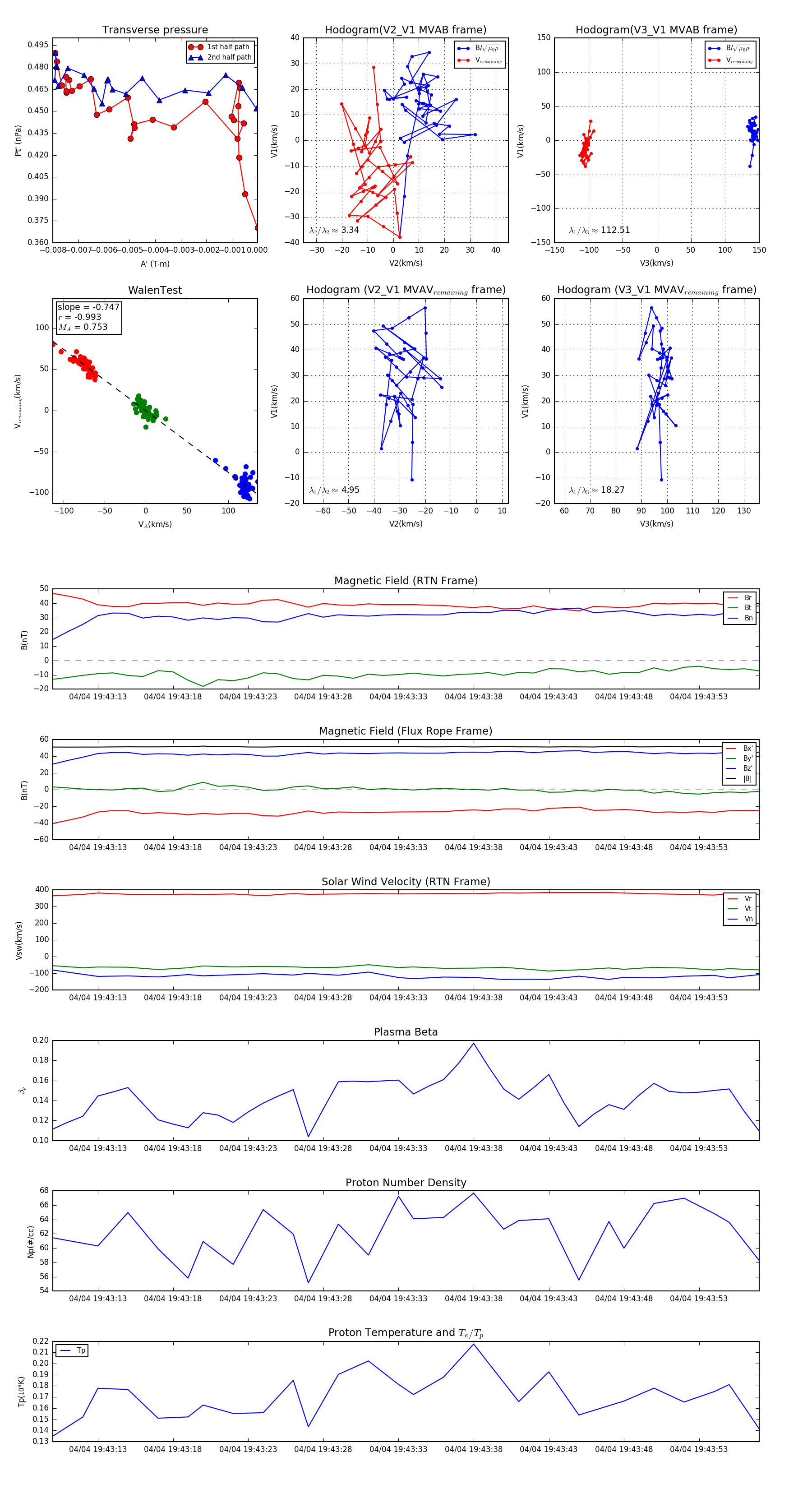
Flux Rope in 2024

Flux Rope Event 2024-04-04 19:43:10 ~ 2024-04-04 19:43:57 (48 seconds)


plot